[拼音]:shengpi
[外文]:hide and skin
从屠宰后动物胴体上剥下的、未经鞣制成革的皮。供制革和毛皮用的生皮,通常又称原料皮。有使用价值的原料皮多为哺乳动物皮。
分类
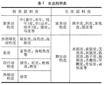
生皮通常分为制革原料皮和毛皮原料皮。按动物种类可分为牛皮、羊皮类、猪皮等(表1);按重量分,如犊牛皮、中牛皮和大牛皮等;按动物雌雄分,如公牛皮、母牛皮、阉牛皮和胎牛皮等;按生产季节分,有春皮、夏皮、秋皮、冬皮。制革原料皮常按防腐方法分类(表2),毛皮原料皮还可按毛被的形态分为小毛细皮、大毛细皮、粗毛皮和杂毛皮。
组织结构
形成生皮的组织有:上皮组织、结缔组织、肌肉组织、神经组织、脂肪组织和毛,它们构成不同的结构层。从外观上看,可分为皮板和毛被两大部分。皮板又分为3层,即表皮层、真皮层和皮下层。
表皮层位于最外层,由上皮细胞组成。由下至上可分为生发层(马氏层)、颗粒层、透明层和角质层 4层。后 3层基本上是无生命的死细胞。紧贴表皮层下面有一层很薄的基底膜,表皮层与基底膜在制革过程中均应除去。
真皮层位于基底膜之下,是皮板的主体部分。主要由结缔组织纤维,即胶原纤维、弹性纤维和网状纤维组成。此外,还有脂腺、肌肉、毛囊、细胞等非纤维型组织。根据纤维的编织形式,真皮层还可分为乳头层(恒温层)和网状层,两层间以毛囊底部和脂腺下端为界。非纤维型组织多数分布在乳头层中。网状层主要为结缔组织纤维,是真皮层中最紧密结实的一层。但猪皮等少数动物皮例外。
(1)胶原纤维:占结缔组织纤维的99%,是革和毛皮的加工对象。它由许多胶原分子彼此定向平行排列组成,在分子间形成共价交联的长线型体,化学成分为胶原蛋白。有韧性,稍具弹性,在酸性或碱性介质中膨胀,煮沸后降解成胶状物(皮胶或明胶)。在电子显微镜下显示出明暗交替的横纹,呈束状。每一胶原纤维束由若干平行的胶原纤维组成,直径约 20~150µm。每一胶原纤维由原纤维(微纤维)组成,直径约2~5µm。原纤维又由更细的初原纤维组成,直径为200┱,最大可达1000┱。初原纤维的直径为 12~17┱。同一胶原纤维束又叉分为若干个小纤维束,从而与别的胶原纤维束再组成新的纤维束,如此纵横交错、有分有合地构成了立体编织结构(图1),使生皮和革具有较高的机械强度。
胶原纤维束大小随其在真皮中的部位而异。真皮顶面主要由单条的胶原微纤维在趋于平行表面的方向上紧密交织,构成一层很薄的致密而坚实的天然封面,明显地区别于其他部位,称为粒层膜。真皮的其他部位均为在三维空间纵横交错编织着的胶原纤维束,网状层的纤维束较为粗大。
(2)弹性纤维:结缔组织纤维的一种。化学成分为弹性蛋白,结构均匀,分支而不成束,直径不超过8µm,屈光性强,在常温湿态时弹性大,耐酸、碱和沸水煮。在生皮中分布少,仅占皮重的0.1~1.0%。牛、羊皮的弹性纤维主要集中分布在乳头层内。
(3)网状纤维:由网硬蛋白构成。是一种很细的纤维网,与胶原纤维共存。但与胶原纤维比,耐热性和化学稳定性好。
皮下层俗称肉层、脂层。是皮与动物体结合的过渡体。主要是由胶原纤维和弹性纤维所形成的疏松网状组织。皮下层中主要含有脂肪和肌肉,但猪皮的皮下层中几乎全部为脂肪,在制革过程中均需除去。
毛被生长在皮板上的毛的统称。一般哺乳动物的毛有锋毛、针毛和绒毛3种类型,均由角质化的细胞构成,化学成分为硬角蛋白。
毛的结构沿毛的长度分为3部分:露在皮板外面的毛干、毛囊内的毛根和毛根下部的毛球,毛球底部是能繁殖的细胞。毛囊外层有一层很薄的结缔组织膜,称毛袋,是真皮粒层膜的延续;内层为毛根鞘,是表皮层的延续层。毛囊底部有毛乳头(图2 )。毛干的形态取决于毛囊的形状。成熟毛的横断面,从外向里依次分为鳞片层、毛(皮)质层和毛髓3部分。毛质层的厚度决定毛的强度,毛髓的厚度决定毛的保暖性。
毛被的形态主要取决于毛型和毛的分布。毛被有 3种类型:
(1)具有锋毛、针毛和绒毛3种毛型的毛被;
(2)具有针毛和绒毛两种毛型的毛被;
(3)具有针毛或绒毛一种毛型的毛被。不同种类动物皮,毛的分布状况差别较大,有4种分布类型:
(1)单毛分布型:毛一根根的疏松分布在皮板上,各有自己的毛囊。
(2)简单组分布型:数根毛按一定的规律排列成组,各有自己的毛囊。
(3)束状分布型:若干绒毛与一根针毛组成毛束,同长在一个毛囊里。
(4)复杂组分布型:由若干绒毛与一根针毛组成的毛束围绕着一根锋毛组成毛组。
化学组成
新鲜生皮含有蛋白质、水分、类脂物和少量盐类。最重要的是蛋白质,其中含量最大的是胶原,其次是角蛋白等(表3),它们是革和毛皮的基础物质。除毛皮需保留毛和毛囊外,制革时,胶原以外的其他成分均需除去。
胶原
一种纤维状蛋白质。存在于皮、骨、腱等结缔组织中,含有大量的甘氨酸、脯氨酸和羟基脯氨酸,其中羟基脯氨酸的含量达10.9%,而它在其他蛋白质中很少见。每个胶原分子由3条多肽链(α-链)组成,每条多肽链含1055个氨基酸残基,呈左手螺旋,3条α-链借共价交联彼此结合,构成右手大3股螺旋缆结构。胶原也是一种具有特殊分子结构的糖蛋白,肽链上每1000个氨基酸残基分布着一个糖基。从动物不同组织得到的胶原组成不同,有Ⅰ型、Ⅱ型、Ⅲ型和Ⅳ型4种类型。
角蛋白构成表皮和毛的蛋白质。含有较多的胱氨酸和半胱氨酸。由于胱氨酸中含有双硫键,因此能够耐酸、碱和酶的作用,当双硫键被破坏后,则会在稀碱液中很快膨胀并且溶解。角蛋白可分为硬角蛋白和软角蛋白(前角蛋白)两种。毛的毛质层和皮板的表皮(生发层除外)由硬角蛋白构成,而毛髓、毛根和毛根鞘则由软角蛋白构成。
保藏
刚从动物胴体上剥下的生皮带有多种微生物,加之鲜皮含水量约占总重量的一半以上,易腐败,而且鲜皮内含有溶酶体,剥下后最初几小时内易发生自溶作用。因此,鲜皮如不能立即投入生产,就必须进行有效的防腐保藏。常采用的保藏方法有:
(1)干燥保藏法。直接将鲜皮晾干或在高于室温的条件下干燥。干燥保藏法不适用于猪皮等含脂肪多的生皮。
(2)盐腌保藏法。即用食盐腌制鲜皮。可分为撒盐法和盐水浸泡法。撒盐法是将食盐均匀的撒在鲜皮的肉面上,盐用量约为皮重的35~50%;盐水浸泡法是将鲜皮放在25%的食盐水中浸泡16~24小时后再撒盐保存。
(3)盐干保藏法。盐腌过的生皮再经干燥进行保藏。
(4)浸酸保藏法。通常以皮重15~20%的食盐和1.5~2.0%的硫酸降低皮层的pH值。浸酸保藏法多用于绵羊皮经脱毛、浸灰、脱灰后的裸皮的保藏。
(5)冷冻保藏法。是使鲜皮冻结的方法。冷冻保藏法会破坏生皮的组织结构,降低生皮的机械性能。
(6)射线照射保藏法。这是近年研究的有发展前途的新方法,尚未被普遍采用。
- 参考书目
