[Æ´Òô]£ºzuowu yuzhong
[ÍâÎÄ]£ºcrop breeding
¸ÄÁ¼×÷ÎïµÄÒÅ´«ÌØÐÔ£¬ÒÔÅàÓý¸ß²úÓÅÖÊÆ·Öֵļ¼Êõ¡£ÓÖ³Æ×÷ÎïÆ·ÖÖ¸ÄÁ¼¡£ËüÒÔÒÅ´«Ñ§ÎªÀíÂÛ»ù´¡£¬²¢×ÛºÏÓ¦ÓÃÖ²ÎïÉú̬¡¢Ö²ÎïÉúÀí¡¢ÉúÎﻯѧ¡¢Ö²ÎﲡÀíºÍÉúÎïͳ¼ÆµÈ¶àÖÖѧ¿ÆÖªÊ¶¡£ÊÇÒ»ÏîͶ×ÊÉÙ¶øÐ§Òæ¸ßµÄÉúÎï¼¼Êõ£¬¶Ô·¢Õ¹ÖÖÖ²ÒµÉú²ú¾ßÓÐÊ®·ÖÖØÒªµÄÒâÒå¡£
ÀúÊ·
ÔçÔÚÔÔÅàÖ²Îï³öÏÖÖ®³õÈËÀà¼òµ¥µÄÖÖÖ²ºÍ²ÉÊջÖУ¬¾ÍÒÑÔ¢ÓÐ×÷ÎïÓý£¨Ñ¡£©ÖÖµÄÃÈÑ¿¡£¡¶Ê«¾¡·ÔØ£º¡°Êòð¢ÖØ·c¡±£¬¡°¶ž·WÝÄÂ󡱡£¶ž¡¢·WÖ¸²¥ÖÖµÄÔçÍí£¬ÖØ·cÖ¸³ÉÊìµÄÏȺ󡣿ɼûÖйúÔÚÖÜ´úÒÑÐγɲ»Í¬²¥ÆÚºÍÊìÆÚµÄ×÷ÎïÆ·ÖÖ¸ÅÄî¡£±±Îº¡¶ÆëÃñÒªÊõ¡·°´³ÉÊìÔçÍí¡¢Ãç¸Ñ¸ßÏ¡¢ÊÕʵ¶àÉÙºÍÃ×ζÃÀ¶ñµÈ¼ÇÔØËÚÆ·ÖÖ·²86¸ö¡£Ã÷´úµÄ¡¶ÀíÉúÓñ¾µµ¾Æ·¡·ÏêϸÃèÊöÁ˼ξ¸Äê¼ä½ËÕËÕÖݵØÇøµÄË®µ¾Æ·ÖÖ£¬ÊÇÖйú×îÔçÎÊÊÀµÄË®µ¾Æ·ÖÖÖ¾¡£ÖÁÇå´ú£¬¡¶ÊÚʱͨ¿¼¡·ÒÑ·Ö±ðÊÕ¼ËÚºÍË®µ¾Æ·ÖÖÔ¼500¸öºÍ3400¶à¸ö¡£
½ü´úÓýÖÖ¼¼ÊõºÍÀíÂ۵ķ¢Õ¹Ê¼ÓÚÎ÷Å·¡£1719Ä꣬T.·Ñ¶û²ñ¶ûµÂ×îÔç½øÐÐÖ²ÎïÈ˹¤ÔÓ½»²¢»ñµÃÔÓÖÖ¡£1823Ä꣬T.A.ÄÎÌØÔÚÍã¶¹ÉÏ·¢ÏÖ¸¸Ä¸±¾¶ÔÔÓÖÖÒ»´úµÄ¹±Ï×¾ùµÈ£¬¶þ´úÓзÖÀëÏÖÏó¡£1843ÄêJ.¿â¶ûÌØÊ×ÏȲÉÓøöÌåÑ¡Ôñ·¨½øÐк̹ÈÀàÓýÖÖ¡£1856Ä꣬L.µÂά¶ûĪÀ¼Ã÷È·Ìá³öÓá°ºóÒá¼ø¶¨¡±·¨¼ì²éÌð²ËµÄÑ¡ÔñЧ¹û£¬ºóÈ˳ÆÖ®Îª¡°Î¬¶ûĪÀ¼·ÖÀëÔÔò¡±¡£1849Ä꣬R.A.¼ÓÌØÄÉÖ¸³öÇ×±¾ÔÓ½»Ò»´ú¡¢¶þ´úÖ®¼ä´æÔÚÒ»¶¨¹ØÏµ£¬²¢·¢ÏÖ²»ÉÙÔÓÖÖÒ»´úÉú³¤½¡×³¡£C.´ï¶ûÎÄÔÚ¡¶ÎïÖÖÆðÔ´¡·(1859)ºÍ¡¶Ö²Îï½çÒ컨Êܾ«ºÍ×Ô»¨Êܾ«µÄЧӦ¡·(1876)ÖÐËù²ûÃ÷µÄÑ¡ÔñºÍÔÓ½»µÈÓë½ø»¯µÄ¹ØÏµ£¬¶ÔÒÔºóµÄ×÷ÎïÓýÖÖ¹¤×÷ÓÐÉî¿ÌÓ°Ïì¡£
Ãϵ¶û¶¨ÂÉÔÚ±¾ÊÀ¼Í³õ±»ÖØÐ·¢ÏÖ£¬Ê¹×÷ÎïÓýÖÖ½øÈëÁËÒ»¸öеĽ׶Ρ£W.L.Ô¼º²É(1903)Ìá³öµÄ´¿ÏµÑ§Ëµ²»½öΪ´¿ÏµÓýÖֵ춨ÁËÀíÂÛ»ù´¡£¬Ò²ÎªÇø·ÖÒÅ´«±äÒìºÍ»·¾³±äÒìÌá³öÁËÓÐÁ¦µÄÂ۾ݡ£ÆäºóÅ·Ö޺ͱ±ÃÀµÄÐí¶àÓýÖÖ¼Òͨ¹ýÔÚ×Ô»¨ÊÚ·Û×÷ÎïÉϵÄÓýÖÖʵ¼ù£¬Öð½¥ÐγÉÁËÏÖ½ñͨÐеÄϵÆ×Ñ¡Ôñ·¨¼°Æä±äͨ×ö·¨¡£ÔÚÒ컨ÊÚ·Û×÷Îï·½Ãæ£¬G.H.ɳ¶û(1909)»ùÓÚE.M.ÒÁË¹ÌØ(1904)ºÍËû±¾È˶ÔÓñÃ××Ô½»µÄÑо¿£¬Ö¸³öÁËÔÓÖÖÓÅÊÆµÄʵÓÃÒâÒå¡£D.F.ÇíË¹ËæºóÓý³ÉµÚÒ»¸öÓñÃ×ÔÓ½»ÖÖ£¬²¢ÓÚ1920ÄêÌá³öÉú²úË«½»Öֵķ½°¸£¬ÎªÓñÃ×ÓýÖÖÖй㷺ÀûÓÃÔÓÖÖÓÅÊÆ¿ª´´ÁËÐÂ;¾¶¡£20ÊÀ¼Í40Äê´ú£¬G.F.˹ÆÕÀ¸ñºÍL.A.ËþÌØÄ·Ìá³öµÄÅäºÏÁ¦¸ÅÄî¶Ô×Ô½»ÏµÇ×±¾µÄÑ¡Å䣬F.H.ºÕ¶û³«ÒéµÄÂÖ»ØÑ¡Ôñ·¨£¨¼ûÔÓÖÖÓÅÊÆÀûÓã¨Ö²Î£©¶ÔȺÌå¸ÄÁ¼£¬¶¼¾ßÓÐÖØÒªÒâÒå¡£·øÉäÓýÖÖÔçÔÚ1927¡«1928Äê·¢ÏÖ XÉäÏßÄÜÒýÆð¹ûÓ¬ºÍ´óÂóµÄ»ùÒòÍ»±äʱÒѼû¶ËÄß¡£Æäºó£¬»¯Ñ§ÓÕ±ä½øÒ»²½À©´óÁËÍ»±äÓýÖÖµÄÁìÓò(¼ûÓÕ±äÓýÖÖ)¡£A.F.²¼À³¿Ë˹ÀûµÈÓÚ1937ÄêÓÃÇïË®ÏɼîÓÕµ¼Ö²ÎïȾɫÌå¼Ó±¶³É¹¦£¬Ê¹¶à±¶ÌåÓýÖÖ³ÉΪ¿ÉÄÜ£¨¼û±¶ÊýÐÔÓýÖÖ£©£¬²¢ÓÐЧµØ¿Ë·þÁËÔ¶ÔµÔÓÖÖ²»ÓýµÄÄÑÌâ¡£E.R.Î÷¶û˹ÔÚ1954Ä꽨Á¢µÄСÂó·ÇÕû±¶ÌåϵͳºÍËæºó·¢ÏֵIJ¿·ÖͬԴȾɫÌåÅä¶Ô»úÀí£¬Îªµ¼ÈëÍâÔ´ÓÐÀû»ùÒòÌṩÁË·½±ã¡£ÔÚ¿¹²¡ÓýÖÖ·½Ã棬E.C.˹Ëþ¿ËÂü1917Äê¹ØÓÚСÂó¸ÑÐâ¾úµÄÉúÀíСÖÖ·Ö»¯Ñ§ËµºÍH.H.¸¥Âå¶û1940Äê¹ØÓÚ¿¹£¨Ö£©²¡ÐԵĻùÒò¶Ô»ùÒòѧ˵¹±Ï׽ϴ󡣴˺ó£¬von deÆÕÀ¼¿ËÓÚ1963ÄêÌá³öµÄ¡°Ë®Æ½¿¹ÐÔ¡±£¨¼´·ÇСÖÖר»¯¿¹ÐÔ£©¸ÅÄÓÖ½øÒ»²½´Ó²¡º¦Á÷ÐÐѧºÍÉú̬ƽºâµÄ¹ÛµãÍêÉÆÁË¿¹²¡ÓýÖֵIJßÂÔ¡£´ËÍ⣬Óɧ¯.§ª.ÍßάÂå·òÂÊÏÈÔÚ20Äê´ú½øÐеÄÊÀ½çÐÔÖ²Îï×ÊÔ´¿¼²ìÒÔ¼°ÔÚ´Ë»ù´¡ÉÏÐγɵÄ×÷ÎïÆðÔ´ÖÐÐÄѧ˵£¬ÓÉR.A.·ÑÏ£¶ûºÍS.ÀµÌصÈÈËÊ×ÏÈÓ¦ÓÃÓÚÉúÎïѧÑо¿ÁìÓòµÄÊýÀíͳ¼ÆµÈµÈ£¬Ò²¶¼¶Ô´Ù½ø×÷ÎïÓýÖÖ¼¼ÊõÆðÁËÖØÒª×÷Óá£ÓÉÓÚËùÓÐÕâЩ³É¹û£¬×÷ÎïÓýÖÖÖÕÓÚ·¢Õ¹³ÉΪһÃÅÓÐÀíÂÛÌåϵָµ¼²¢ÔÚũҵÉú²úÉÏÓо޴óʵÓüÛÖµµÄѧ¿Æ¡£
ÖйúÓ¦ÓÃÏÖ´úÓýÖÖ¼¼Êõ¸ÄÁ¼×÷ÎïÆ·ÖÖʼÓÚ20ÊÀ¼Í³õ¡£ÏÈÊÇÔÚµ¾¡¢Âó¡¢ÃÞÈý´ó×÷ÎïÖнøÐÐÒýÖÖ¡¢´¿ÏµÓýÖÖºÍÔÓ½»ÓýÖÖ£¬ÏȺóÓý³ÉÁËÒÔÖдóñ×ÓÍ·(µ¾)¡¢½ð´ó2905(Âó)¡¢Öдó2419(Âó)¡¢¼¦½ÅµÂ×ÖÃÞ¡¢ãþ˹ÃÞµÈΪ´ú±íµÄ¸ÄÁ¼Æ·ÖÖ½øÐÐʾ·¶Íƹ㡣1949¡«1979Äê¼ä×÷ÎïÓýÖÖÊÂÒµ·¢Õ¹Ñ¸ËÙ£¬Óý³É²¢ÓÃÓÚÉú²úµÄÁ¸¡¢ÃÞ¡¢ÓÍ¡¢ÌÇ¡¢Âé¡¢Ñ̵È25ÖÖ´óÌï×÷ÎïÆ·ÖÖ´ï2729¸ö£¬ÆäÖÐÍÆ¹ãÃæ»ýÔÚ100ÍòĶÒÔÉϵÄÓÐ 265¸ö¡£ÏÖÔÚÖ÷Ҫũ×÷ÎïÒÑ»ù±¾ÊµÏÖÁ¼ÖÖ»¯¡£×÷ÎïÓýÖÖµÄÄ¿±êÒÔÔö¼Ó²úÁ¿ÎªÖص㣬ÔÚ´Ë»ù´¡ÉÏ×¢Ò⿹²¡¡¢ÎȲúµÈ¡£50Äê´úÖкóÆÚ¿ªÕ¹Ë®µ¾°«»¯ÓýÖÖ£»Óý³ÉµÄÖøÃûÆ·ÖÖÓа«½ÅÄÏÌØ¡¢¹ã³¡°«¡¢ÕäÖé°«µÈ¡£ÕâÒ»³É¹ûÒ²ÍÆ¶¯ÁËСÂ󡢸ßÁ»ÓñÃ×µÈ×÷Îï°«»¯ÓýÖֵķ¢Õ¹¡£ÔÚÔÓÖÖÓÅÊÆÀûÓ÷½Ã棬ÓñÃ×ÓÉÓÚÓý³ÉÁËÅäºÏÁ¦ºÍÅ©ÒÕÐÔ×´¼æÓŵÄ×Ô½»Ïµ£¬¼ÓËÙÁ˵¥½»ÖÖµÄÍÆ¹ã£¬Öð½¥ÐγÉÁËÒÔµ¥½»ÖÖΪÖ÷£¬½áºÏÓ¦ÓÃË«½»¡¢Èý½»¡¢¶¥½»ÖֵIJ¼¾Ö£¬1983ÄêÓñÃ×ÔÓ½»ÖÖÃæ»ý´ï²¥ÖÖÃæ»ýµÄ70£¥¡£×îÔçÀûÓÃϸ°ûÖÊÐÛÐÔ²»ÓýÉú²úÔÓ½»ÖÖµÄÊǸßÁ»;´Ó60Äê´úºóÆÚ¿ªÊ¼£¬ÏȺóÓý³ÉºÍÍÆ¹ãÁËÒÔ½úÔÓ 5ºÅµÈΪ´ú±íµÄÒ»Åú¸ß²úÔÓ½»×éºÏ¡£µ«ÕâÒ»·½ÃæµÄÖØ´óÍ»ÆÆÔòÊÇ70Äê´úÔÓ½»Ë®µ¾µÄÓý³É£¬ËüΪ´ó·ù¶ÈÌá¸ßÖйúºÍÊÀ½çµÄµ¾ÃײúÁ¿×÷³öÁËÖØ´ó¹±Ï×£¨¼ûÔÓ½»µ¾£©¡£¿¹²¡ÓýÖÖÖ÷ÒªÊÇÕë¶Ô¿¹µ¾ÎÁ²¡£¬°×Ò¶¿Ý²¡£¬Ð¡ÂóÐⲡ¡¢³àù²¡¡¢°×·Û²¡£¬ÃÞ»¨¿Ý¡¢»ÆÎ®²¡£¬ÓñÃ×´ó¡¢Ð¡°ß¡¢Ë¿ºÚË벡£¬¸ÊÊíºÚ°ß²¡£¬»¨ÉúÇà¿Ý²¡£¬ºìÂéÌ¿¾Ò²¡£¬Ñ̲ݺÚëÖ²¡µÈµÄΣº¦£¬ÓÈÒÔСÂóµÄ¿¹ÐâÓýÖֳɾͽÏΪÏÔÖø¡£ÏÖÕý´Ó¿¹µ¥Ò»²¡º¦Ïò¶à¿¹ÐÔÓýÖÖ·¢Õ¹¡£´ËÍ⣬ÒÔÆ·ÖʸÄÁ¼ÎªÄ¿±êµÄÓýÖÖ¹¤×÷£¬ÈçÅàÓýÓÅÖÊ·á²úµÄ³¤ÈÞº£µºÃÞ¡¢µÍ½æËáÓͲˡ¢¸ßÓÍ·Ö»¨Éú¡¢¸ßÀµ°±ËáÓñÃ×µÈÒ²¶¼È¡µÃÒ»¶¨½øÕ¹¡£
¹¦ÓÃ
ÓýÖÖ¶Ô´Ù½ø×÷ÎïÉú²úµÄ×÷ÓÃÏÔÖø¡£Ö÷Òª±íÏÖÔÚÒÔϸ÷·½Ãæ¡£
Ìá¸ß²úÁ¿ÖйúÁ¸Ê³×÷ÎïÆ·ÖÖÆ½¾ù 6¡«7Äê¸ü»»1´Î£¬Ò»°ãÐÂÆ·ÖֿɱÈÀÏÆ·ÖÖÔö²ú15£¥×óÓÒ¡£1949¡«1984Äê¼äÖйúÖ÷ÒªÁ¸Ê³×÷Îïµ¥²úÔö¼Ó1±¶¶à£¬¹À¼Æ30¡«40£¥¿É¹é¹¦ÓÚÓýÖÖ¡£ÃÀ¹úD.N.´ïά¿Ë1977ÄêÔÚ 3ÖÖÃܶÈÌõ¼þϱȽÏ30¡«50Äê´úË«½»ÖÖ¡¢60¡«70Äê´úµ¥½»ÖÖµÄÓñÃײúÁ¿£¬±íÃ÷50Äê¼äÔö³¤ÁË57¡«60£¥¡£¹ú¼ÊÓñÃ×СÂó¸ÄÁ¼ÖÐÐÄ´Ó60Äê´úÆðÓý³ÉµÄÒ»´óÅú·á²ú¡¢¿¹µ¹¡¢ÊÊÓ¦ÐԹ㡢ÊÕ»ñÖ¸Êý¸ßµÄ°ë°«¸Ñ´ºÐÔСÂóÆ·ÖÖ£¬¶ÔÄÏÑÇ¡¢Öж«µÈµØÇøµÄũҵÔö²úÆðÁ˺ܴó×÷Óá£
ÔöÇ¿¿¹ÐÔ¿¹º®»òÔçÊìÓýÖÖÒÑʹ×÷Îï·Ö²¼Öð½¥Ïò¸ßγ¶ÈºÍ¸ßº£°ÎµØÇøÀ©Õ¹¡£1950ÄêÒÔǰ£¬ÖйúÎ÷²ØÖ÷ÒªÅ©ÇøÔÚº£°Î3200Ã×ÒÔÉϲ»ÖÖ¶¬Ð¡Âó¡£50Äê´úÒýÈ붬ÐÔ½ÏÇ¿µÄ¡°·ÊÂó¡±ÒÔºó£¬ÒѺܿ췢չ³ÉΪ´º¡¢¶¬Âó¼æÖֵĵØÇø¡£³¬ÔçÊì´ó¶¹Æ·ÖÖµÄÓý³É£¬Ê¹ºÚÁú½±±²¿¸ßÓÚ10¡æµÄÄê»î¶¯»ýÎÂ1800¡æÒÔÉϵĵØÇø¿ÉÖÖÖ²´ó¶¹¡£Äͺµ×÷ÎïºÍÄͺµÆ·ÖÖµÄÑ¡Óý£¬ÔòΪ°ë¸ÉºµµØÇøÅ©ÒµÉú²úµÄÎȲ½Ôö³¤×÷³öÁ˹±Ïס£ÀûÓÃÆ·ÖÖ¿¹ÐÔ¼õÇᲡ³æÎªº¦£¬ÒÑÖ¤Ã÷ÊǼȾ¼ÃÓÐЧÓֿɱÜÃâÎÛȾ»·¾³µÄ´ëÊ©£¬Èç50Äê´úÖÐÆÚæßÄÒÏ߳没¶ÔÃÀ¹úÄϲ¿´ó¶¹Éú²úµÄÖÂÃüΣº¦£¬½üÄêÀ´¸ù¸¯²¡ÔÚÖйú»Æ»´µØÇø¶Ô¸ÊÊíÉú²úµÄÍþв£¬¶¼ÓÉÓÚ¿¹²¡³æÆ·ÖÖµÄÓý³É¶ø´óΪ¼õÇá¡£¶ø°ÍÎ÷Óý³ÉµÄ¿¹ËáÐÔÍÁÈÀÂÁº¦µÄСÂóÆ·ÖÖ£¬ÃÀ¹úÓý³ÉµÄ¿ÉÓô¿º£Ë®¹à¸ÈµÄÄÍÑδóÂ󣬹ú¼ÊÈÈ´øÅ©ÒµÖÐÐÄÑ¡ÓýµÄÔÚȱÁ×ÍÁÈÀÖÐÈÔÄÜ·á²úµÄ¶¹ÀàÆ·Öֵȣ¬Ôò˵Ã÷ÁËÓýÖÖÔÚÔöÇ¿×÷Îï¶Ô²»Á¼ÍÁÈÀ¡¢Ë®ÀûÌõ¼þµÈ·½ÃæµÄ¾Þ´óDZÁ¦¡£
¸ÄÉÆÆ·ÖʹÈÀàÌṩÈËÀàʳÎïÈÈÁ¿µÄ70£¥£¬µ«Æäµ°°×Öʵĺ¬Á¿½ÏµÍ¡£×Ô50Äê´ú·¢ÏÖ¶¬Ð¡Âó¸ßµ°°×»ùÒòºÍ60Äê´ú³õ·¢ÏÖÓñÃ׸ßÀµ°±ËáÍ»±äÌå°ÂÅÉ¿Ë2£¨¼ò³ÆO2)Ö®ºó£¬Æ·ÖÊÓýÖÖ½øÕ¹½Ï¿ì¡£Ò»Ð©²úÁ¿²»µÍÓÚÔÓÐÍÆ¹ãÖÖ¶øµ°°×Öʺ¬Á¿Ìá¸ß1¡«2£¥µÄ¶¬Ð¡ÂóÆ·ÖÖÒÑÔÚÃÀ¹úÍÆ¹ã¡£¹ú¼ÊÓñÃ×СÂó¸ÄÁ¼ÖÐÐÄÒ²Óý³ÉÁË´øO2¸ßÀµ°±Ëá»ùÒòºÍÓ²ÖÊÅßÈéµÄÓñÃ׸ÄÁ¼ÈºÌå¡£ÔÚÓÍÁÏ×÷Îï·½Ãæ£¬½ü50ÄêÄÚËÕÁªÍ¨¹ýÂÖ»ØÑ¡Ôñ£¬Òѽ«ÏòÈÕ¿ûº¬ÓÍÁ¿´Ó30£¥Ìá¸ßµ½50£¥×óÓÒ¡£¼ÓÄôóÔòÔÚÓͲ˵ͽæËáºÍµÍÁòÆÏÌÑÌÇÜÕÓýÖÖ·½ÃæÈ¡µÃ³É¹¦¡£ÃÞ»¨Æ·ÖÊÓýÖÖÔÚʹÏËάÖÊÁ¿²»¶ÏµÃµ½¸Ä½øµÄͬʱ£¬Õý½øÒ»²½ÖÂÁ¦ÓÚÃÞ×Ó¸ßÓÍ·Ö¡¢ÎÞÃÞ·Ó¡¢¸ßµ°°×Æ·ÖÖµÄÑ¡Óý£¬ÓпÉÄÜʹÃÞ»¨³ÉΪÃÞ¡¢ÓͼæÓõÄ×÷Îï¡£ËÇÁÏ×÷ÎïÓýÖÖÒ²ÔÚÓý³ÉÉÙº¬»ò²»º¬Óк¦³É·ÖµÄÆ·ÖÖ·½ÃæÈ¡µÃ½øÕ¹¡£
Ìá¸ßÉú²úЧÂÊÑ¡ÓýÖê°«¸Ñ׳¡¢Ëë²ãÕûÆë¡¢³ÉÊìÒ»Ö¡¢²»Ò×ÂäÁ£µÄ¹ÈÀà×÷ÎïÆ·ÖÖ¿É´ó´óÌá¸ß»úе»¯ÊÕ»ñµÄЧÂÊ¡£Èç°«¸Ñ¸ßÁ»Æ·ÖÖµÄÓý³É£¬Ê¹Ð¡ÂóÁªºÏÊÕ¸î»ú¿É¼æÊÕ¸ßÁ»£¬´Ó¶øÓÐÁ¦µØ´Ù½øÁËÃÀ¹ú¸ßÁ»Éú²úµÄ·¢Õ¹¡£ÌÇÓÃÌð²Ë°º¹ó¶ø·ÑÁ¦µÄ¼äÃçÀͶ¯£¬ÔòÒòµ¥Å߯·ÖÖµÄÓý³É¶ø´óΪ½ÚÊ¡¡£´ËÍ⣬ÔçÊìÆ·ÖÖµÄÍÆ¹ã£¬¶ÔÔö¼Ó¸´ÖÖÖ¸Êý¡¢Ìá¸ßÍÁµØÀûÓÃÂÊÒ²ÓÐÖØÒª×÷Óá£
ÓýÖÖµÄÄ¿±ê¡¢·½·¨ºÍ·½°¸
¸ß²ú¡¢ÎȲú¡¢ÓÅÖÊ¡¢¸ßЧÊÇ×÷ÎïÓýÖֵĹ²Í¬ÒªÇó¡£µ«Ìض¨µÄÓýÖÖÄ¿±êÔòÒª×ۺϿ¼ÂǸù¾Ýµ±µØÆ·ÖÖµÄÏÖ×´ºÍÓýÖÖ»ù´¡£¬ÒÔ¼°×ÔÈ»»·¾³¡¢¸û×÷ÖÆ¶È¡¢ÔÔÅàˮƽ¡¢¾¼ÃÌõ¼þµÈÒòËØ²ÅÄÜÈ·¶¨£¬²¢ÐëËæÉú²úµÄ·¢Õ¹¶ø²»¶Ï¼ÓÒÔµ÷Õû¡£×ÅÊÖ½øÐÐʱ»¹ÐèÒÔ±¾µØÇøÖÖÖ²Ãæ»ý½Ï´ó»òÓдú±íÐԵöÆ·ÖÖ×÷Ϊ±ê×¼£¬Ã÷È·ÐèÒª±£³Ö»òÌá¸ß¡¢¸Ä½ø»ò¿Ë·þµÄ·½Ïò£¬Ê¹ÓýÖÖÄ¿±ê¾ßÌ廯¡£
ΪÁ˱£Ö¤ÓýÖÖÄ¿±êµÄʵÏÖ£¬ÐèÒªÓÐÕýÈ·µÄÓýÖÖ·½·¨£¬²¢Öƶ©ºÏÀíµÄÓýÖÖ·½°¸¡£
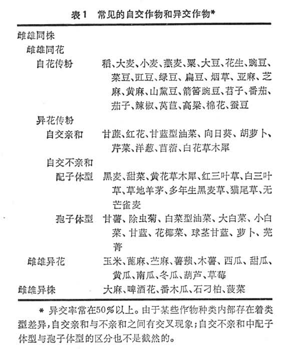
ÓýÖÖ·½·¨×÷ÎïÓýÖÖ·½·¨Óë×÷ÎïµÄ·±Ö³·½Ê½ÓÐÃÜÇйØÏµ¡£ÓÐÐÔ·±Ö³×÷Îï»ù±¾ÉϿɷÖΪÌìÈ»Òì½»ÂÊСÓÚ 4£¥µÄ×Ô½»£¨×Ô»¨´«·Û£©×÷ÎïºÍÌìÈ»Òì½»ÂÊ´óÓÚ50£¥µÄÒì½»£¨Ò컨´«·Û£©×÷ÎïÁ½´óÀà(±í1)¡£½éÓÚÁ½ÕßÖ®¼äµÄ³£Òì½»×÷ÎÒòÆäÊÊÓõÄÓýÖÖÔÀíºÍ·½·¨Óë×Ô½»×÷Îï»ù±¾Ïàͬ£¬¹ÊÔÚÓýÖÖÉϳ£±»¹éÈë×Ô½»×÷ÎïÒ»Àà¡£µ«¾ßÓÐÏàͬ·±Ö³·½Ê½µÄ×÷ÎÒò»¨Æ÷¹¹ÔìºÍ¿ª»¨Ï°ÐÔ²»Í¬£¬ËùÄܲÉÓõÄÓýÖÖ·½·¨Ò²³£Óвî±ð¡£
×Ô½»×÷ÎïȺÌåÊÇһЩ´¿ºÏ»ùÒòÐ͵ĻìºÏÌ壬Ҳ¿ÉÄÜÊǵ¥Ò»µÄ»ùÒòÐÍ£¬ÒìÖÊÐÔ²»´ó»òͬÖÊ£¬ÒÅ´«Éϸ߶ȴ¿ºÏ¡£ËüÃÇ×Ô½»µÄºó´úÉúÓýÕý³££¬Ã»ÓÐË¥ÍËÏÖÏó£»ÔÓ½»ºó¾¹ýÈô¸É´ú×Ô»¨´«·Û£¬ÓÖÖØÐÂÐγÉÐí¶à´¿ºÏ»ùÒòÐ͵ĻìºÏÌå¡£¶ÔÕâÀà×÷ÎïÒ˲ÉÓõÄÓýÖÖ·½·¨Ö÷ÒªÊÇ»ìºÏÑ¡Ôñ¡¢´¿ÏµÓýÖÖ¡¢ÔÓ½»ÓýÖÖ£¨Ö÷ÒªÊÇÆ·ÖÖ¼äÔÓ½»£©ºÍ»Ø½»ÓýÖÖ¡£×îÖÕÄ¿µÄÊÇÓý³É´¿ºÏ¶È¸ßµÄÆ·ÖÖ¡£µ«Ñ̲ݺʹ󶹡¢»¨ÉúËäͬÊÇ×Ô½»×÷ÎÓýÖÖ·½·¨Ò²²»¾¡Ò»ÖÂ:Ñ̲ݺÜÈÝÒ××Ô½»ºÍÈ˹¤ÔÓ½»£¬Ò»´Î´«·Û±ã¿É»ñµÃ´óÁ¿ÖÖ×Ó£»¶ø´ó¶¹ºÍ»¨ÉúÔòÒòÈ˹¤ÔÓ½»½ÏΪ·ÑÊ£¬ÓýÖÖ·½·¨¾Í²»ÄÜÈçÑ̲ÝÄÇÑùÁé»î¶àÑù¡£´ËÍ⣬ˮµ¾¡¢Ñ̲ݡ¢·¬ÇѵÈ×Ô½»×÷ÎïºÍ¸ßÁ»¡¢ÃÞ»¨µÈ³£Òì½»×÷ÎïÒ²¿ÉÀûÓÃÆäÔÓÖÖÓÅÊÆ¡£
Òì½»×÷ÎïȺÌåÊÇÒìÖʵģ¬º¬Óкܶ಻ͬµÄ»ùÒòÐÍ£¬ÔÚÒÅ´«Éϸ߶ÈÔӺϣ¬×Ô½»ºó³ÊÏÖ²»Í¬³Ì¶ÈµÄË¥ÍË£¬ÔÙÔÓ½»Ê±ÓÖ»Ö¸´Õý³£¡£ÕâÀà×÷ÎïÒ˲ÉÓõÄÓýÖÖ·½·¨Ö÷ÒªÊÇ»ìºÏÑ¡Ôñ¡¢ÂÖ»ØÑ¡Ôñ¡¢×Ô½»Ïµ¼äÔÓ½»ºÍ×ÛºÏÔÓ½»¡£ÂÖ»ØÑ¡ÔñÊǸßÒ»¼¶µÄ»ìºÏÑ¡Ôñ£¬¼´²»½ö¸ù¾Ýĸ±¾Ö²ÖêµÄÐÔ×´£¬¶øÇÒ¸ù¾ÝÖÐѡֲÖê¼ä»¥½»ºÍ×Ô½»Ôç´úµÄ²â½»±íÏÖ£¬ÂÖ¸´Ò»ÂÖµØÑ¡ÓÅÔÓ½»£¬°Ñĸ¡¢¸¸±¾Ë«·½ÓµÓеÄÓÅÁ¼»ùÒò¼¯¾ÛÒ»Æð£¬ÒÔ±ãËæÊ±´ÓÖÐɸѡÓÅÁ¼×Ô½»Ïµ»òºÏ³É×ÛºÏÔÓ½»ÖÖ¡£×Ô½»Ïµ¼äÔÓ½»ÒÔ»ñµÃ¸ß¶ÈÔÓºÏÐÔ£¨¼´×î´óµÄÔÓÖÖÓÅÊÆ£©ÎªÄ¿±ê¡£×ÛºÏÔÓ½»ÖÖÊǸù¾Ý²â½»»ò¶à½»²âÑ飬ѡÔñÒ»°ãÅäºÏÁ¦ºÃµÄÓÅÁ¼×Ô½»Ïµ»òÎÞÐÔϵ£¨¶àΪ5¡«10¸ö£©£¬»ìºÏÖÖÖ²ÈÎÆäËæ»ú»¥½»£¬ÒÔ²úÉúÒìÖÊÐÔ´ó¡¢ÔӺ϶ȸߵÄȺÌå¡£Òì½»×÷ÎïȺÌåµÄÒìÖÊÐÔ¿É´ó¿ÉС£¬¶øÔӺ϶ÈÔòÒªÇóÔ½¸ßÔ½ºÃ¡£µ«Í¬ÊÇÒ컨ÊÚ·Û×÷ÎÓýÖÖ·½·¨Ò²Óв»Í¬¡£ÈçÓñÃ××Ô½»»òÔÓ½»¶¼½Ï¼òµ¥Ò×ÐУ¬Ò»´ÎÊÚ·Û¾ÍÄÜÊÕµ½Ðí¶à×Ô½»»òÔÓ½»ÖÖ×Ó£¬Òò¶ø±ãÓÚÀûÓÃÔÓÖÖÓÅÊÆ£»¶øÜÙÞ£ÔòÒò¾ßÓв»Í¬³Ì¶ÈµÄ×Ô½»²»Ç׺ÍÐÔ£¬Æä»¨Æ÷¹¹ÔìʹÈ˹¤×Ô½»ºÍÔÓ½»¶¼½ÏÀ§ÄÑ¡£´ËÍâ²»ÉÙÊ®×Ö»¨¿ÆÖ²ÎïÒ²Òò´æÔÚ×Ô½»²»Ç׺ÍÐÔ£¬Õý³£×Ô½»²»Äܽáʵ£¬¶øÖ»ÄܲÉÈ¡ÓëÓñÃײ»Í¬µÄÓýÖÖ³ÌÐòºÍ·½·¨¡£
ÎÞÐÔ·±Ö³×÷ÎïÈçÂíÁåÊí¡¢¸ÊÊí¡¢¸ÊÕá¡¢²ÝÝ®µÈÓÃÓªÑøÆ÷¹Ù·±Ö³ºó´ú£¬ËùÓý³ÉµÄÆ·ÖÖ±íÐÍËäÕûÆëÒ»Ö£¬»ùÒòÐÍÔò¸ß¶ÈÔӺϡ£ËüÃdz£»á²úÉúÍ»±ä»òÑ¿±ä£¬Òò¶ø¿É¶ÔÖ®½øÐÐÑ¡Ôñ;ÔÚÓÐЩµØÇø»òÌØ¶¨Ìõ¼þÏ»¹¿É½øÐÐÓÐÐÔ·±Ö³£¬¸øÔÓ½»¸ÄÁ¼ºÍÔÓÖÖÓÅÊÆÀûÓÃÌṩ±ãÀû¡£Í¬Ê±£¬ÓÃÓªÑøÆ÷¹Ù·±Ö³µÄºó´ú£¬ÓÉÓÚ´ÓÔӺϻùÒòÐÍÖ²ÖêËùÑÜÉúµÄÐÔ×´ÕûÆëµÄÎÞÐÔϵ¿É´ú´úÏà´«¶ø²»·ÖÀ룬ҲÓÐÀûÓÚÍÆ¹ãÓ¦ÓᣴËÍ⻹ÓÐÒ»ÖÖ²»¾Êܾ«¶ø½á¡°ÖÖ×Ó¡±£¬»ò²»Í¨¹ýÐÔϸ°ûÈں϶øÒÔÓªÑøÉúÖ³¹ý³Ì´úÌæÓÐÐÔÉúÖ³µÄÀàÐÍ£¬Í¨³ÆÎÞÈÚºÏÉúÖ³¡£ÕâÖÖÉúÖ³·½Ê½·Á°»ùÒòÖØ×飬²»ÈÝÒ׳öÏÖÐÂÀàÐÍ£¬µ«Èç·¢ÉúƵÂʸߣ¬Í¨¹ýÈ˹¤ÔÓ½»Ò»µ©É¸Ñ¡³öеÄÓÅÁ¼×éºÏºó£¬¾Í¿ÉÏà¶Ô±£³ÖÆäÔÓÖÖÓÅÊÆ¡£ÕâÔÚ¶àÄêÉúÄÁ²Ý¡¢Òø½º¾ÕµÈ×÷ÎïÉÏÒѼûÓ¦Óá£
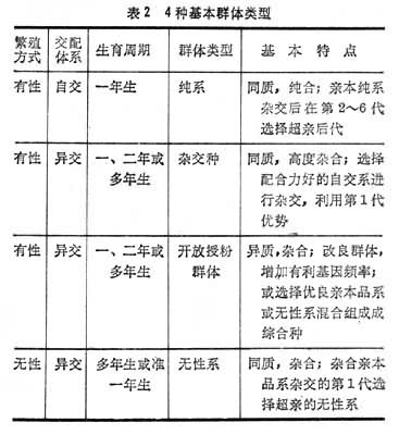
ÓýÖÖ·½°¸²»ÂÛÓÐÐÔ»òÎÞÐÔ·±Ö³£¬×Ô½»»òÒì½»£¬Ò»¡¢¶þÄêÉú»ò¶àÄêÉú×÷ÎÓýÖÖ·½°¸²»Íâ4ÖÖ»ù±¾×ö·¨£¨±í2ºÍͼ£©¡£ÆäÖУ¬´¿ÏµÓýÖÖ·½°¸ÒÔ×Ô½»¶Ô×÷Îï±¾ÉíÎÞ²»Á¼Ó°ÏìΪÒÀ¾Ý£¬²ÉÈ¡²»Í¬·½·¨µ¼Ö´¿ºÏÐÔΪ¹éËÞ¡£ÆäËû3ÖÖÒì½»ÓýÖÖ·½°¸£¬ÓеÄ×ÔʼÖÁÖÕ±£³Ö×ÅÔÓºÏÐÔ£¨¿ª·ÅÊÚ·ÛȺÌå¡¢ÎÞÐÔϵ£©£¬ÓеÄÏÈ·ÖÀ봿ϵ¶øÔÚ×îºó½×¶ÎÔÙ»Ö¸´ÆäÔÓºÏÐÔ£¨ÔÓ½»ÖÖ£©¡£ÔÓ½»ÖÖºÍÎÞÐÔϵ¿ÉÒÔÍÚ¾òÈ«²¿ÒÅ´«±äÒìµÄDZÁ¦£¬°üÀ¨³¬ÏÔÐÔЧӦÔÚÄÚ£»¶ø´¿ÏµÔòÎÞ·¨ÀûÓó¬ÏÔÐÔ×÷Ó᣿ª·ÅÊÚ·ÛȺÌåÔÚÀíÂÛÉÏ¿ÉÒÔÀûÓÃÆäÈ«²¿ÒÅ´«±äÒ죬¶øÊµ¼ÊÉϲ¢Î´³ä·ÖÍÚ¾ò£¬ÒòÆä¸ß¶ÈÒìÖÊÐÔ±íÃ÷ȺÌåÖл¹ÓÐijЩ»ùÒòÐͲ»¹»ÀíÏ룬ÓëÔÓºÏÖÖºÍÎÞÐÔϵÏà±È£¬ÆäЧÂÊÂÔÑ·Ò»³ï£»µ«ÈçÆäÒìÖÊÐÔÓжÀÌØÖ®´¦£¬Ôò¿ÉÈ¡³¤²¹¶Ì£¬²úÉúijÖÖ²¹³¥Ð§Ó¦¡£´ËÍ⣬¾³£ÅäºÏÉÏÊö³£¹æÓýÖÖ¼¼Êõ½øÐе쬻¹ÓÐÓÕ±äÓýÖֺ͵¥±¶ÌåÓýÖÖ£¬ÊÇ4ÖÖ»ù±¾·½°¸Óйػ·½ÚµÄ²¹³äºÍ·¢Õ¹¡£
Ô¶ÔµÔÓ½»ºÍ¶à±¶ÌåÓýÖÖÓë³£¹æÓýÖÖÔÚÐÔÖÊÉÏÓÐËù²»Í¬¡£³£¹æÓýÖÖÊÇÔÚÇ×Ôµ¹ØÏµ±È½ÏÃÜÇС¢Ï¸°ûÒÅ´«Ñ§ÉÏÊôÓÚ¶þ±¶Ìåˮƽ»ò¾ßË«¶þ±¶ÌåÐÐΪµÄͬһÎïÖÖÄÚ²»Í¬Æ·ÖÖ¼äµÄÒÅ´«¸ÄÁ¼¡£Ô¶ÔµÔÓ½»ÔòÒ»°ãÖ¸²»Í¬ÖÖ¡¢Êô¼äµÄÔÓ½»¡£ÎªÁ˿˷þÔ¶ÔµÔÓÖֵIJ»ÓýÐÔ£¬¾³£²ÉÓÃȾɫÌå¼Ó±¶¼¼Êõ£¬Óë¶à±¶ÌåÓýÖÖÎÞÇø±ð¡£µ«Ô¶ÔµÔÓ½»²»Ò»¶¨¶¼ÊǶ౶ÌåˮƽµÄ£¬¶ø¶à±¶ÌåÓýÖÖ³ýͬԴ¶à±¶ÌåÍ⣬Ôò¶¼ÊÇÔ¶ÔµÔÓ½»¡£²ÉȡԶԵÔÓ½»ºÍ¶à±¶ÌåÓýÖÖÁ½ÖÖ·½·¨´ó¶àÊÇΪ½â¾ö³£¹æÓýÖÖÄÑÒÔ½â¾öµÄÎÊÌ⣬»òΪʵÏÖijÖÖÌØÊâÄ¿±êÒÔ¼°Ö¼ÔÚÈ˹¤´´ÔìÐÂ×÷Îï¡¢ÐÂÀàÐ͵ÄÓýÖּƻ®¡£Á½Õß¿ÉÔì³ÉµÄÒÅ´«±äÒì½Ï´ó£¬¶ø¼¼ÊõÄѶȽϸߣ¬ÓýÖÖʱ¼äÒ²½Ï³¤£¬ÓÐЩÔÀíºÍ·½·¨ÉÐÔÚ̽Ë÷ÖУ¨¼û±¶ÊýÐÔÓýÖÖ£©¡£
ÓýÖֵĻù±¾²½Öè
4¸ö»ù±¾ÓýÖÖ·½°¸µÄʵʩ£¬Ò»°ã¶¼°üÀ¨ÏÂÁлù±¾²½Öè¡£
ÒÅ´«±äÒìµÄ·¢Ïֺʹ´ÐÂÑ¡Ôñ½ø¶ÈµÄ¿ìÂýºÍЧ¹ûÈ¡¾öÓÚÒÅ´«±äÒìµÄ·ù¶È¡¢±äÒìÐÔ×´µÄÒÅ´«Á¦ºÍÑ¡ÔñÇ¿¶È(»òÑ¡ÔñѹÁ¦)£¬¼´È¡¾öÓÚÒÅ´«±äÒìµÄÁ¿ºÍÖÊ¡£Òò´ËÔÚ×¢Òâ·¢ÏÖÓëÀûÓÃÏÖÓбäÒìµÄͬʱ£¬ÒªÇ§·½°Ù¼Æ´´ÔìËùÐèÒªµÄеÄÒÅ´«±äÒì¡£×÷ÎïÖÖÖÊ×ÊÔ´µÄËѼ¯Ñо¿ÊÇ·¢Ïֺʹ´ÔìÒÅ´«±äÒìµÄ»ù´¡£¬¶øÈ˹¤ÔÓ½»ÔòÊÇĿǰ´´ÔìÐÂÒÅ´«±äÒìµÄ×îÓÐЧÊֶΡ£È˹¤ÔÓ½»²ÉÓõÄÇ×±¾²ÄÁÏÒ»°ãÓÐÁ½ÖÖÀàÐÍ£ºÒ»ÊÇÊÊÓ¦µ±µØ×ÔÈ»»·¾³ºÍÉú²úÌõ¼þµÄÓÅÁ¼Æ·ÖÖ(ϵ)£¬Ò»ÊǾßÓÐijЩÓŵ㵫²»Ì«ÊÊÓ¦±¾µØÇøÌõ¼þµÄÍâÀ´²ÄÁÏ¡£²ÉÓÃǰÕßÊÕЧ¿ìµ«ÓýÖÖЧ¹û²»¹»Ã÷ÏÔ£¬³¤Ê±¼äʹÓý«ÒòÒÅ´«»ù´¡ÈÕÇ÷ƶ·¦¶ø³öÏÖÒÅ´«´àÈõÐÔ¡£²ÉÓúóÕßÓÐÒÅ´«ÖØ×éDZÁ¦£¬µ«¿ÉÄÜ´øÀ´Ò»Ð©²»Á¼ÐÔ×´¡£¹ÊÐëÖØÊÓÇ×±¾²ÄÁϵÄÑо¿¡¢Öü±¸ºÍ¼Ó¹¤£¬ÒÔ±ã¸÷ÖÖÓÐÀûÐÔ×´¶¼Äܱ»Óмƻ®µØÄÉÈëÓýÖÖ·½°¸£¬×öµ½Ç×±¾Öü±¸³£Óó£Ð¡£Òì½»×÷ÎïµÄÂÖ»ØÑ¡ÔñºÍȺÌå¸ÄÁ¼¼´Îª´ïµ½ÕâһĿµÄ¡£
¶ÔÓÚ×Ô½»×÷ÎïÒÅ´«±äÒìµÄ´´Ô죬Ôò¿É²ÉÈ¡ÏÂÁз½·¨£º
£¨1£©ÀûÓÃÐÛÐÔ²»Óý½øÐÐ×ÛºÏÔÓ½»¡£¼´´óÁ¿ËѼ¯ÓÐÓÃÔʼ²ÄÁÏ£¬È¡Ñù»ìºÏºó×÷Ϊһ·½£¬ÒÔ¶à¸öÔÔÅàÆ·ÖÖµÄÐÛÐԺ˲»ÓýϵµÄ»ìºÏȺÌåΪÁíÒ»·½£¬¼äÐÐÖÖÖ²£¬Í¨¹ýÌìÈ»ºÍÈ˹¤¸¨ÖúÔÓ½»£¬×é³ÉÒÅ´«»ù´¡¹ã·º¶ø¸´ÔÓµÄÔʼÔÓÖÖȺÌå¡£¾¹ý¶àÄêµÄÌìÈ»ÔÓ½»¡¢×ÔȻѡÔñºÍÈ˹¤ÔÓ½»¡¢È˹¤Ñ¡Ôñ£¬²»¶Ï·¢Õ¹ÓÅÁ¼»ùÒòÖØ×飬¹©²»Í¬µØÇøºÍ²»Í¬Ä¿±êµÄÓýÖÖ·½°¸ËæÊ±´ÓÖÐÅàÓýеÄÓÅÁ¼Æ·ÖÖ¡£
£¨2£©Í¨¹ýÈ˹¤É±ÐÛ£¬½øÐÐȺÌå¸ÄÁ¼¡£»ù±¾·½·¨Í¬ÉÏ¡£¾É±ÐÛ¼ÁɱÐ۵ĻìºÏȺÌ壬ÈÎÆäËæ»ú½»Åä²¢¸¨ÒÔÈ˹¤ÊÚ·Û2¡«3Ä꣬Ȼºó½øÐÐÑ¡Ôñ£¬×é³ÉеÄȺÌå¡£Èç´ËÖܶø¸´Ê¼£¬Ö±ÖÁ´ïµ½¸ÄÁ¼Ä¿µÄ¡£
£¨3£©Ë«ÁÐÔÓ½»Ñ¡Ôñ½»Å䡣ѡÔñһЩ¸÷¾ßÌØµãµÄÓÅÁ¼Ç×±¾½øÐÐË«ÁÐÔÓ½»£¬ÎªµÚ1ÂÖÇ×±¾£»ÏÂÄêÔÚÔÓÖÖÒ»´ú¼äÓÐÕë¶ÔÐԵؽøÐеÚ2´ÎË«ÁÐÔÓ½»£¬ÎªµÚ2ÂÖÇ×±¾£»µÚ4ÄêÔÚµÚ2ÂÖÇ×±¾¾»ìºÏÑ¡ÔñµÄÔÓÖÖ¶þ´úÖУ¬Ñ¡ÔñÓÅÁ¼µ¥Ö껥ÏཻÅ䣬¼´µÚ1´ÎÑ¡Ôñ½»Å䣬×é³ÉµÚ3ÂÖÇ×±¾£¬µÚ5ÄêÓÖÔÚµÚ3ÂÖÇ×±¾µÄÔÓÖÖÒ»´úÖ²Öê¼ä½øÐеÚ2´ÎÑ¡Ôñ½»Å䣬×é³ÉµÚ4ÂÖÇ×±¾£¬Èç´ËÀàÍÆ¡£¶ÔÿһÂÖÇ×±¾µÄÔÓÖÖÒ»´ú¶¼½øÐлìºÏÑ¡ÔñÒÔ·±Ö³ÔÓÖÖ¶þ´ú£¬Ëæºó°´³£¹æ³ÌÐò¼ÌÐøÑ¡Óý¡£ÕâÑù¿É°ÑÇ×±¾´´ÐÂÓë·á¸»³£¹æÓýÖÖµÄÒÅ´«»ù´¡½áºÏÆðÀ´¡£
£¨4£©ÔÓÖÖ¶þ´úÖê¼ä½»Åä¡£ÔÚÔÓÖÖ¶þ´úȺÌåÄÚ»òȺÌå¼ä½øÐÐÈ˹¤Ëæ»ú½»Åä¡¢¶¨Ïò½»Åä»òÆç»¯£¨Ïà·´ÀàÐÍ£©½»Å䣬´òÆÆ²»Á¼»ùÒòÁ¬Ëø£¬´Ù½øÓÐÀû»ùÒòÖØ×飬À©´óÒÅ´«±äÒì·ù¶È£¬Í¨¹ýÑ¡Ôñ´ïµ½ÐµĻùÒòÁ¬ËøÆ½ºâ¡£´Ë·¨¼òµ¥Ò×ÐУ¬µ«Ò²Òª¾¹ý¼¸ÂÖ½»Åä²ÅÄÜÊÕµ½Ð§¹û¡£
ÒÅ´«±äÒìµÄÑ¡ÔñºÍ¹Ì¶¨ÓÐÁË×ã¹»µÄÒÅ´«±äÒ죬¾Í¿É¸ù¾ÝÓýÖÖÄ¿±ê½øÐÐÑ¡Ôñ£¬Ê¹×ÛºÏÐÔ×´Ç÷ÏòÎȶ¨¡£Îª´ËÐèÒª×ÅÖØ½â¾ö£º
£¨1£©ÕýÈ·µÄÑ¡Ôñ·½·¨¡£Ê×ÏÈÒªÓÐÃ÷È·µÄÄ¿±êÐÔ×´£¬²¢·ÖÇåÖ÷´Î¡£µ«ÐÔ×´µÄ±íÏ̶ֳȺÍÔÚÓýÖÖÉϵļÛÖµ²¢²»³ÊÖ±Ïß¹ØÏµ¡£Ñ¡Ôñʱ£¬¶Ô¼òµ¥ÒÅ´«µÄÐÔ×´ÈçÖê¸ß¡¢¿ª»¨ÆÚ¡¢¿¹²¡ÐԵȿɽøÐбíÐÍÑ¡Ôñ£»¶Ô¸´ÔÓÒÅ´«µÄÐÔ×´Èç²úÁ¿¡¢Æ·ÖÊ¡¢ÊÊÓ¦ÐÔµÈÔòÒª¸¨ÒÔºóÒá²â¶¨¡£Îª¼õÉÙ±íÐÍÑ¡Ôñ¿ÉÄܲúÉúµÄʧÎó£¬ÔçÆÚ²ÄÁÏ¿ÉÊʵ±¶àÑ¡¡£Ò»°ã°´¼¸¸öÖ±¹ÛÐÔ×´½øÐÐÆ½ÐÐÑ¡Ôñ£¬¸¨ÒÔÄ£ºýµÄÖ¸ÊýÑ¡Ôñ£¬¼´²ÎÕÕ²»Í¬ÐÔ×´µÄÏà¶ÔÖØÒªÐÔ¼°ÆäÒÅ´«Á¦Áé»îÕÆÎÕ¡£ºóÆÚ²ÄÁÏÏà¶ÔÉÙÑ¡£¬Òª½øÐнÏ×ÐϸµÄ×ÛºÏÆÀ¼Û¡£µ«Ò²²»ÅųâÔÚÔçÆÚÊÀ´ú½øÐбØÒªµÄÀí»¯É¸Ñ¡¡£ÔÚ½øÐм¸¸öÐÔ×´µÄƽÐÐÑ¡Ôñʱ£¬Òª´¦ÀíºÃÐÔ×´Ö®¼äµÄÏ໥¹ØÏµ¡£¶Ô¸ºÏà¹ØµÄÐÔ×´£¬ÈçÔçÊìÓë²úÁ¿¡¢²úÁ¿ÓëÆ·ÖÊ¡¢²úÁ¿ÐÔ×´Ó뿹²¡ÐԵȣ¬ÒªÈ¨ºâÀûº¦µÃʧ¼ÓÒÔе÷¡£
¹ØÓÚȺÌå´óСÓëÑ¡ÔñµÄ¹ØÏµ£¬ÔÚ¼Ù¶¨²»Í¬ÐÔ×´µÄÑ¡ÔñÇ¿¶ÈÏàͬʱ£¬Ôò
¡£Ê½ÖÐnΪÖÖÖ²¸öÌåÊý£¬ sΪѡÔñÇ¿¶È£¬mΪÐÔ×´Êý¡£¼´Ñ¡ÔñµÄÐÔ×´Ô½¶à£¬Ñ¡ÔñÇ¿¶ÈÔ½´ó£¨¼´sֵС£©£¬ÔònÔ½´ó¡£ÈçÓÐ20¸öÐÔ״ʱ£¬n¿É´óµ½ÄÑÒÔÏëÏóµÄ³Ì¶È¡£µ«Êµ¼ÊÉÏÓÉÓÚÐèÒªÈÏÕæ¶Ô´ýµÄÐÔ×´²¢²»¶à£¬¼´mÖµ²»»áºÜ´ó¡£Ñ¡ÔñÇ¿¶ÈÒ»°ãÊÇÏÈËɺó½ô£¬sÖµÒ²²»»á̫С¡£¹Ên²»ÖÁÓÚÌ«´ó¡£Õâ˵Ã÷Ñ¡Åä×éºÏʱ£¬Ç×±¾ÐÔ×´»¥²¹µÄÊýÄ¿²»ÒËÌ«¶à¡£
£¨2£©Êʵ±µÄ¼ø¶¨¼¼Êõ¡£ÔçÆÚÊÀ´ú²ÄÁ϶࣬һ°ãÒªÖðÖê¹Û²ì£¬¿¿Ä¿²â¼ø¶¨¡£Ò²¿ÉÓÃÒÇÆ÷½øÐо«Á¿¡¢Î¢Á¿µÄÀí»¯²â¶¨£¬µ«ÒªÑ¸ËÙ¼ò±ã£¬¾¼Ã¿É¿¿¡£ÓýÖÖºóÆÚ¹©ÊÔ²ÄÁÏÖð½¥¼õÉÙ£¬ÐÔ×´²î¾àÏàÓ¦ËõС¡£ÎªÁ˶ÔÖØÒªÄ¿±êÐÔ×´½øÐÐÑÏÃÜɸѡ£¬ÓÅÖÐÑ¡ÓÅ£¬ÐèÒªÓÐÓÖ¿ìÓÖ×¼µÄ¼ø¶¨¼¼Êõ£¬²¢Á¦Çó±ê×¼»¯¡¢ÊýÁ¿»¯¡£
£¨3£©ÊÊÒ˵ÄɸѡÌõ¼þ¡£Èçɸѡ¿¹²¡ÐÔ£¬Ò»°ãÐëÔÚÈ˹¤ÓÕ·¢²¡º¦µÄÌõ¼þÏ»òÔÚ²¡º¦³£·¢Çø½øÐУ¬¶øÇÒÒªÕÆÎպ÷¢²¡³Ì¶È£¬×÷µ½Ç¡ÈçÆä·Ö¡£×Û¿¼²ì²úÁ¿ÐÔ×´ºÍÊÊÓ¦ÐÔ£¬Òª×¢ÒâÕÆÎÕÊÔÑ鵨Óë´óÌïÉú²úÔÚ·Ê¡¢Ë®ºÍÔÔÅà¹ÜÀíˮƽ·½ÃæµÄ´ú±íÐԵȡ£´ËÍ⣬ÓÉÓÚ×÷ÎïÓýÖÖÖÜÆÚ³¤£¬¼ÓÇ¿¼Ó´ú¹¤×÷ºÍ¶àµã¼ø¶¨£¬ÒԿռ任ȡʱ¼ä£¬Ò²ºÜÖØÒª¡£
Æ·ÖÖ£¨×éºÏ¡¢ÈºÌ壩µÄ¾öÑ¡¡¢·±Ö³ºÍÍÆ¹ã½øÈëÆ·ÖÖ¾öÑ¡µÄ²ÄÁ϶àÒÔǧ°Ù¼ÆÊý¡£ÎªÁËÔÚ¶ÌÆÚÄÚ¾öÑ¡³ö¿É¹©ÍƹãÖÖÖ²µÄ¼«ÉÙÊýÐÂÆ·ÖÖ£¬Ê×ÏÈÒª¶Ô²ÄÁϵÄÀúÊ·Çé¿öºÍÖ÷ÒªÓÅȱµãÓÐËùÁ˽⣬¹À¼ÆËüÃÇÔÚ²»Í¬Ìõ¼þϵĿÉÄÜ·´Ó¦»ò±íÏÖ£¬È»ºóͨ¹ýºÏÀíµÄÌï¼äÊÔÑéÉè¼ÆºÍ¹ÜÀí´ëÊ©£¬Ê¹ÊÔÑéÎó²î½µµÍµ½×îС³Ì¶È£¬²¢ÓÃÊÊÒ˵ļø¶¨¼¼ÊõÓèÒÔÕýÈ·ÆÀ¼Û¡£¾¹ý¶àÄê¶àµã¡¢ Óв½Öè¡¢ Óвã´ÎµÄ²úÁ¿ÊÔÑ飨°üÀ¨ÇøÓòÊÔÑ飩ºÍÌØÐÔ¼ø¶¨£¬²Å¿ÉÄÜÑ¡³öÓÅÒìµÄÐÂÆ·ÖÖ¡£ÓÅÁ¼Æ·ÖÖÒ»¾È·¶¨£¬¼´Ðë¼ÓËÙ·±Ö³£¨ÖÆÖÖ£©£¬¼°Ê±Éú²úºÏ¸ñÖÖ×Ó£¬²¢ÔÚʾ·¶Íƹã¹ý³ÌÖÐÌá³öÁ¼ÖÖÁ¼·¨µÄÅäÌ×´ëÊ©¡£Îª´Ë£¬½¨Á¢Ò»Ì×ÊʺÏʵ¼ÊÇé¿öµÄÁ¼ÖÖʾ·¶·±Ö³ÍƹãÌåϵºÍÖÖ×Ó¼ìÑéÖÆ¶ÈÊ®·ÖÖØÒª¡£
Õ¹Íû
ÖйúÔÚ¿ÉÔ¤¼û½«À´µÄÓýÖÖÄ¿±êÖ÷ÒªÊÇ¿¹ÄæÎȲú£¬ÌرðÊÇ¿¹²¡³æ¡£ÕÆ×¿¹ÐÔ½«·¢Õ¹Îª¹ãÆ×¿¹ÐÔ£¬¿¹µ¥Ò»²¡³æº¦ÓýÖÖ½«·¢Õ¹Îª¶à¿¹ÐÔÓýÖÖ£¬¡°´¹Ö±¡±¿¹ÐÔ½«Ó롰ˮƽ¡±¿¹ÐÔ½áºÏ£¬Ê¹Óý³ÉÆ·ÖֵĿ¹ÐÔ¸üΪ³Ö¾Ã¡£ÓÉÓÚÓªÑøÐèÒªµÄ²»¶ÏÌá¸ßºÍÅ©²úÆ·Êг¡¾ºÕùµÄÈÕÒæ¼¤»¯£¬Æ·ÖÊÓýÖÖÒ²ÈÕ¼ûÖØÒª¡£Í¬Ê±£¬Í¨¹ýÓýÖÖ¸ÄÁ¼ÖêÐÍ¡¢Ìá¸ßȺÌåµÄ¹âÄÜÀûÓÃÂʺÍʹ×÷ÎïµÄ³ÉÊìÆÚ¸ü¼ÓÊÊÒË£¬Ò²½«³ÉΪÔö¼Ó¸´ÖֺͽøÒ»²½Ìá¸ßµ¥Î»Ãæ»ý²úÁ¿µÄÖØÒªÌõ¼þ¡£ÖÁÓÚÓýÖÖµÄ;¾¶Óë·½·¨£¬ÔòÈκÎʱºò¶¼Óг£¹æÓë·Ç³£¹æÖ®±ð¡£³£¹æÎªÖ÷¡¢¶àÖÖ·½·¨»¥ÏàÅäºÏ£¬×ÛºÏÔËÓ㬽«Ê¹ÓýÖÖˮƽµÃµ½½øÒ»²½Ìá¸ß¡£Èçµ¥±¶Ìå¼¼ÊõÓëÓÕ·¢±äÒì½áºÏ£¬¿ÉÌá¸ßÒþÐÔÍ»±äÌåµÄ³öÏÖÆµÂÊ£»×éÖ¯ÅàÑøÓëÔ¶ÔµÔÓ½»¡¢¶à±¶ÌåÓýÖÖ½áºÏ£¬¿É¸ü¿ìµØÉ¸Ñ¡³öÓÐÓòÄÁÏ£»È¾É«Ì幤³Ì½«³ÉΪ³£¹æÓýÖÖÖе¼ÈëÍâÔ´»ùÒòµÄͨÓü¼Êõ£»ÖʺËÖû»Ò²»á²úÉúÓÐÀûµÄÒÅ´«±äÒìµÈ¡£´ËÍ⣬ÀûÓÃרÐÔÎÞÈÚºÏÉúֳϵµÈ¹Ì¶¨ÔÓÖÖÓÅÊÆµÄÑо¿£¬Ò²ÔÚ½øÕ¹Ö®ÖС£70Äê´úÒÔÀ´£¬µç×Ó¼ÆËã»úµÄÓ¦ÓÃÒÑʹÓýÖÖ¹¤×÷ЧÂÊ´óΪÌá¸ß¡£Ëæ×Åϸ°ûÉúÎïѧºÍ·Ö×ÓÒÅ´«Ñ§µÄѸËÙ·¢Õ¹£¬Ï¸°ûÈںϡ¢·Ö×Ó̽Õë¡¢µ¥»ùÒò¿Ë¡µÈм¼ÊõµÄ³É¹¦ÊµÑé¸üΪ×÷ÎïÓýÖÖ´øÀ´Ç¿ÓÐÁ¦µÄÊֶΡ£ËùÓÐÕâÒ»Çж¼¿ÉÄÜʹ×÷ÎïÓýÖÖ¼¼ÊõÔÚ²»¾ÃµÄ½«À´²úÉúеĸïÃüÐԱ仯¡££¨¼û²Êͼ£©
- ²Î¿¼ÊéÄ¿
- ±±¾©Å©Òµ´óѧµÈÖ÷±à£º¡¶Ö²ÎïÒÅ´«ÓýÖÖѧ¡·£¬¿ÆÑ§³ö°æÉ磬±±¾©£¬1986¡£
- K.J.Frey£¬ Plant¡¡breeding II£¬ The¡¡Iowa¡¡State University£¬Press Ames£¬Iowa£¬1981.
