[拼音]:rongxuexing pinxue
[外文]:hemolytic anemia
由于各种原因使红细胞寿命缩短,过早、过多地破坏(溶血),血循环中红细胞数减少,骨髓加速红细胞的生成与释放。若红细胞被破坏的速度超过骨髓红系统造血代偿性增生的能力,遂发生溶血性贫血(下称溶贫)。成人骨髓具有正常生成红细胞能力的6~8倍的潜力。如果骨髓能够生产足够的红细胞,足以补偿过早、过多消亡的红细胞数,则虽有溶血但不发生贫血,通称溶血性疾患。若红细胞在骨髓生成过程中尚未释放到血循环前即破坏,称原位溶血。正常原位溶血不应超过红细胞生成的10%,若超过则为异常现象。红细胞释放至血循环后再破坏者又依主要破坏场所分为血管内及血管外溶血。不同溶血病在不同地区和民族中的发生率不同,如北欧人,遗传性球形细胞增多症的发病率高达 20~30/10万;镰形细胞贫血、遗传性热异形红细胞增多症主要见于黑人。在中国血红蛋白病及红细胞酶缺陷的发病数南方较多,而阵发性睡眠性血红蛋白尿症及自身免疫性溶贫在北方相对多见。急性溶血或严重的溶贫可危及生命,除紧急对症治疗外,尚须纠正或治疗引起溶贫的原发病。
正常红细胞的破坏与消亡成熟红细胞的平均寿命为120天,在正常情况下,周身成熟红细胞总数中每天约有1/120消亡,同时有相等数量的成熟红细胞生成,使体内成熟红细胞总数保持恒定。正常红细胞的消亡主要由于细胞衰老,与细胞年龄有直接关系。红细胞老化过程可有多方面改变如一些酶的活性逐渐减低,因而与之有关的代谢过程随之衰退,最后造成血红蛋白、酶蛋白、膜蛋白和膜脂质的正常结构和功能发生变化。另外在120天循行将近500km的路途中,红细胞难免会经受一些机械创伤,使整块细胞或细胞膜脱落,细胞体积和表面积越来越小。由于上述变化造成红细胞和红细胞膜的生物物理性能的改变,如渗透脆性与机械脆性增加,可变形性减低等,使红细胞在通过微小管道时容易破裂,并在穿过比红细胞直径还狭窄的微血管和脾索血窦间的小孔时,易被阻挡扣留。此外,红细胞形状和红细胞膜表面的变化可被辨别力非常强的吞噬细胞辨认而加以吞噬消灭。衰老的红细胞有80~90%是在脾脏及肝脏被具有吞噬功能的细胞吞噬破坏,10~20%是在血循环运行过程中溶解破坏。红细胞被吞噬细胞吞噬后被分解,血红蛋白不再进入血液,称血管外溶血(或细胞内溶血)。即血红蛋白在吞噬细胞内分解为珠蛋白及血红素,血红素再进一步降解成胆红素及铁。胆红素必须在葡萄糖醛酸转移酶的作用下与葡萄糖醛酸结合形成直接胆红素,才能经胆汁排出,此种转移酶只存在于肝微粒体中,因此,在肝细胞以外形成的胆红素必须全部转运到肝脏,经处理后才形成直接胆红素。在转运过程中未经葡萄糖醛酸化的胆红素与血浆白蛋白结合,称间接胆红素,由于其分子量大而不能经肾脏滤过排出。直接胆红素经胆汁进入肠道被肠道细菌还原为粪胆原类物质,大部分经粪便排出,少部分被重吸收,转变为尿胆原经尿排出。此外,在血循环运行过程中,溶血破坏的衰老红细胞(占衰老红细胞的10~20%)的细胞内容物(血红蛋白)直接进入血液,称血管内溶血(或细胞外溶血)。正常情况下血浆游离血红蛋白的浓度<40mg/L,1分子游离血红蛋白可被 1分子结合珠蛋白(血浆结合珠蛋白在肝脏生成)结合,形成大分子复合体,很快被肝细胞摄取,按前述过程降解代谢。血红蛋白在血浆中处于游离状态超过 1小时,即可氧化为高铁血红蛋白,然后迅速分解为珠蛋白及高铁血红素,高铁血红素可与白蛋白结合形成高铁血红素白蛋白。此外,高铁血红素还可与血浆中的另一种糖蛋白(即高铁血红素结合蛋白)结合。无论是高铁血红素、高铁血红素白蛋白及高铁血红素结合蛋白复合体均可被肝细胞摄取后降解代谢。
溶血性疾病的病理生理由于红细胞过早、过多在血管内溶血,血浆游离血红蛋白增多,使血浆颜色发生改变,当游离血红蛋白浓度达100~200mg/L时呈琥珀色;达 500~1000mg/L时呈红色。游离血红蛋白需与结合珠蛋白结合,因而血浆结合珠蛋白减少,甚至消失。此外高铁血红素,高铁血红素白蛋白,以及高铁血红素结合蛋白复合体均增多,可使血浆呈现棕色,用分光光度计可测知。此外,出现血红蛋白尿和含铁血黄素尿。血红蛋白被肾小管细胞重吸收后,分解为珠蛋白、原卟啉和铁。一部分铁进入血浆,一部分以铁蛋白和含铁血黄素形式沉积在肾小管细胞中,再缓慢地吸收入血或随肾小管细胞脱落从尿液排出。若带有含铁血黄素的肾小管细胞随尿排出,则尿沉渣用普鲁士蓝染色可呈现阳性反应,称含铁血黄素尿。
当溶血增加时,血红蛋白代谢产物增多:
(1)血中间接胆红素增高,并依溶血程度和肝脏处理能力可出现轻重不等的黄疸。
(2)经胆汁进入肠道的胆红素增多,因而粪便中粪胆原和尿液中的尿胆原均增高。
(3)在少数溶血病人,一部分血红素可不变成胆红素,而降解为二吡咯物质,形成棕色色素,经尿排出。
发生溶血后外周血红细胞减少,引起骨髓红系统造血代偿增生,表现在下述几个方面:
(1)骨髓红细胞系统增生旺盛,由于红系统增生特别活跃,粒红比例从正常的2~5:1降低,甚至比例倒置;同时具有造血功能的红髓也扩展体积,长骨的部分黄髓可变成红髓,红细胞生成可增加8~10倍。
(2)外周出现大量网织红细胞;由于红细胞生成速度加快,同时释放速度亦加快,未成熟的红细胞也被释放到血循环中,因而外周血网织红细胞计数升高,并可出现有核红细胞(主要是晚幼红细胞)。有些红细胞含有核碎片或核残余物。红细胞有明显的多形性和大小不等现象。
(3)髓外造血,由于儿童在平时整个骨髓腔都为红骨髓所充满,溶血时造血组织难以进一步扩展,因而发生髓外造血。如某些先天性溶血性疾病患儿,常可见在脊柱附近有造血团块,与椎体有细蒂相连,乃髓内造血组织向外突出所形成。另外,在脾、肝、淋巴结、肾周围组织内亦可见到红系造血细胞的集落,这是儿童患溶血性贫血时,多有肝脾肿大的原因之一。
(4)骨骼变形,严重的慢性溶血性贫血如果发生在婴幼儿期,由于骨髓增生,可出现骨髓腔扩大,骨骼变形,X射线检查时,可见颅骨板障增宽,密度降低,外板变薄,骨小梁有如短发样针状,呈“毛发耸立”征。在长骨、肋骨、椎骨、掌骨和蹠骨均可见髓腔扩大,皮质变薄。有时因面部骨骼变形造成特殊面容,或因颅骨改变形成头颅畸形。
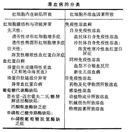
分类溶血性贫血的分类尚未统一。有人按照红细胞内在缺陷或红细胞外因素来分类;有人按先天性与后天获得性来分类;也有人按照血管内溶血与血管外溶血或抗人球蛋白试验阳性或阴性分类。左下表的分类是按照红细胞有内在缺陷或红细胞外有溶血因素进行病因及发病机理相结合的分类法。
发病机理
红细胞溶血破坏使血红蛋白从细胞内泄出细胞外,必以红细胞膜破坏为前提,无论溶血病的原发病变是红细胞膜异常还是膜外问题,在发生溶血前,必使红细胞膜产生变化,使之脆弱易损或易被吞噬细胞辨认吞噬。因此,溶血病的分子病理学机制是红细胞膜的异常。致使红细胞易于破坏的原因可归纳为以下几个方面:
(1)膜面积减少。正常红细胞呈双凹盘形,其表面积比包裹细胞内容所需要的最小面积大60~70%,因而变形性强,而球形、口形细胞的表面积与体积之比减少,变形性差,容易扣滞在脾窦微循环内而被吞噬破坏。调控红细胞内离子浓度的酶系统发生变化,使细胞内外渗透压失衡,若水分随离子进入细胞内增多,则细胞肿胀,表面积相对减少。若血红蛋白异常,在红细胞内聚集或附着在红细胞膜上,通过脾脏时,这些聚集物或附着物连同一部分细胞膜被吞噬,细胞表面积减少,多次之后也形成小球形细胞,都会遭遇同一结局。
(2)红细胞膜稳定性减低。红细胞膜的柔韧性在很大程度上取决于膜蛋白的性能。如某些膜蛋白特别是骨架蛋白缺失、变异;细胞内钙离子蓄积,改变膜蛋白性能;温度影响使膜蛋白变性,都会使红细胞膜变脆,稳定性减低,容易破碎。
(3)膜脂质的变化。脂质是膜的重要组成,膜的脂质流动性越小,微粘度越大,变形性越差。膜脂组成发生改变时,如胆固醇增多,膜脂质流动性减少,变形性减低。
(4)膜的氧化损伤。来自红细胞内外的活性氧(氧自由基)均可直接、间接损伤膜脂质和蛋白质,使膜的性能发生改变,变硬、变脆容易破碎。
(5)膜改变被吞噬细胞识别和清除。附有 IgG或C3的红细胞以及有某些轻微异常的红细胞膜被吞噬细胞的相应受体或其他识别机能辨认并吞噬。
(6)其他。微血管病变时发生的溶血是由于红细胞在循行过程中于微血管病变部位遭受机械损伤所致,某些蛇毒引起的溶血是由于所含磷脂酶使膜脂质双层结构失去完整性,有些溶血症如镰状细胞贫血的溶血机制是多方面的。
临床表现溶血性贫血患者除具有一般贫血患者因机体缺氧造成的临床症状与体征外,在急性溶血时,可突然发病,背痛、胸闷、头痛、发热,甚至发生周围循环衰竭、无尿或少尿直至急性肾功能衰竭;在慢性溶血时,起病缓慢,上述症状较轻或不明显,常有不同程度的肝脾肿大和黄疸。根据血常规检查可确定有无贫血,确定溶血还需一系列化验检查。
红细胞破坏增多的直接证明:
(1)血管内溶血时游离血红蛋白定量明显升高。
(2)血管内溶血时血浆结合珠蛋白测定减少。
(3)高铁血红素白蛋白试验(舒姆氏试验),高铁血红素白蛋白可使血浆呈现棕色,用分光光度计可测知。血管内溶血时呈阳性。
(4)出现血红蛋白尿,尿呈红色或酱油色,联苯胺试验阳性。
(5)含铁血黄素尿(鲁斯氏试验),近期内有血管内溶血呈阳性反应。
(6)胆红素测定,总胆红素(主要是间接胆红素)升高。
(7)粪胆原定量及溶血指数,每天粪胆原排出量增多,溶血指数增高。
(8)用51Cr标记红细胞测定红细胞寿命,溶血性贫血患者的红细胞半寿命明显缩短。
红细胞破坏增多的间接证明:
(1)骨髓红细胞系统代偿性增生,骨髓象表现为红细胞系统增生明显活跃,粒系与红系比例降低甚至倒置。慢性溶血病人,体内叶酸储存耗竭后,骨髓象可有类似巨幼细胞贫血的表现;长期有血红蛋白尿者失铁多,可伴有缺铁的形态学改变。
(2)红细胞形态异常,溶血时的红细胞形态异常,一方面决定于溶血病本身,如遗传性球形红细胞、椭圆形、口形红细胞增多症,珠蛋白生成障碍的靶形红细胞,镰状细胞性贫血的镰刀状红细胞等。另一方面也反映红细胞生成代偿性增快,如大小不等、形状不一、以及带有核残余物的红细胞。
(3)网织红细胞增多,可反映骨髓红细胞系统造血功能。
(4)红细胞糖化血红蛋白和肌酸含量的测定,血红蛋白中β珠蛋白链的N末端与葡萄糖结合成糖化血红蛋白,红细胞中糖化血红蛋白含量取决于血糖浓度,但也与红细胞的年龄有关,红细胞越年轻,含量越低。因此周围血红细胞糖化血红蛋白减低,说明年轻红细胞比例增多,反映骨髓红细胞系统增生旺盛,红细胞的生成释放加快,是溶血的一个间接参考依据。红细胞内的肌酸与有核红细胞发育过程中蛋白质合成的供能机制有关,红细胞越年轻,肌酸含量越高。若增高并伴有血清结合珠蛋白减低,也有助于溶血的诊断。
(5)99mTc及111In双标记作全身骨髓γ照相检测造血部位及功能(99mTc被周身的巨噬 -组织细胞吞噬,111In可标记造血细胞)。
实验室检查在溶血性贫血的诊断中颇为重要。其检查步骤为:确定是否贫血;确定是否溶血;确定主要溶血部位;确定溶血的病因。在诊断中需注意鉴别溶血性黄疸与肝病溶血;血管内与血管外溶血。溶血病的诊断需按步骤进行,确定有溶血后,还需结合临床和初步判断有目的地选择一些检查项目进一步探明病因或发病机理。
治疗溶血性疾患包括的病种很多,临床表现及轻重程度不一,因此需根据病因、类型确定治疗方法。
有溶血诱因时,应尽快去除诱因。如溶血性输血反应应立即停止输血;寒冷型抗体自身免疫性溶血性贫血,应注意防寒保暖,特别是保持四肢温暖;蚕豆病患者应避免食用蚕豆和具氧化性质的药物;药物所致的溶血性贫血应立即停药等;感染本身可引起溶血也可使原有溶血性疾患发生急性溶血危象,应注意防治感染;继发于其他疾病的免疫性溶血应积极治疗原发病。
许多溶血性疾患目前尚无有效的根治方法,常用的对症治疗有:
(1)用肾上腺皮质激素抑制免疫反应,对免疫性溶血性疾患有效。阵发性睡眠性血红蛋白尿症病人亦可应用,但作用机理不明。激素对于其他类型溶血性疾患常无效,应避免滥用。
(2)脾切除术,适应症包括:经51Cr 标记红细胞体表测定证明红细胞主要在脾脏被破坏者;某些类型的血红蛋白病;需较大剂量肾上腺皮质激素治疗或药物治疗无效的自身免疫性溶血性贫血;遗传性球形红细胞增多症。
(3)雄性激素或蛋白合成激素能刺激骨髓造血,增加代偿机能,但作用也有限。
(4)免疫抑制剂如硫唑嘌呤、环磷酰胺,只对少数免疫性溶血性贫血有效。
(5)溶血病人骨髓造血代偿性加速,对造血原料的需求量增加。若有叶酸缺乏,应适当补充;若长期有血红蛋白尿而失铁,有铁缺乏表现者应补铁。但对阵发性睡眠性血红蛋白尿症患者补充铁剂时应谨慎,因铁剂也可诱发急性溶血。
(6)输血,输血可改善贫血症状,但在某些溶血情况下,也具有一定的危险性,如给自身免疫性溶血性贫血患者输血可发生溶血反应,给阵发性睡眠性血红蛋白尿病人输血也可诱发溶血。大量输血还可抑制自身的造血机能。因此,应尽量少输血,只在急性溶血病人有输血必要时才输,且最好只输红细胞(或洗涤红细胞)。一般情况下若能控制溶血,可借自身造血功能纠正贫血。
(7)对溶血的并发症如肾功能衰竭、休克、心力衰竭等,应早期预防、早期发现和处理。
