[拼音]:Zhongguo de xingzheng quhua
[外文]:administrative regionalization of China
历史概况
中国自秦兼并各诸侯国,建立统一国家,施行郡县制开始,就已形成全国统一的行政域制度。但历代行政区域的划分及其名称不完全相同。即使在同一朝代,行政区域也有调整和变动。例如,秦(公元前221~前206)统一全国,分天下为三十六郡,后向南方开拓疆土,又增设四郡。唐贞观(公元627~649)初,分天下为十道;开元二十一年(733)增为十五道。宋(960~1279)初分境内为二十一路,其后分合不一;神宗(1068~1085)时增至二十三路。元(1271~1368)除京师附近地区直辖于“中书省”外,又于各处设十一“行中书省”,简称“行省”。明(1368~1644)改“行中书省”为“承宣布政使司”,除两京直辖地区外,全国设十三布政使司,但习惯仍称行省,简称为省。清(1644~1911)初增为十八省,后又增为二十二省。中华民国时期分全国为二十八行省,二地方(西藏、蒙古);1945年将东北三省分为九省,台湾归还祖国后设省,全国共有三十五省,十二直辖市,一地方(西藏)。中华人民共和国成立以来,行政区域划分与名称亦有多次变动(见中国历代政区沿革)。
现行行政区划
根据中国宪法(1982年第五届全国人民代表大会第五次会议通过)规定:“中华人民共和国的行政区域划分如下:
(一)全国分为省、自治区、直辖市;
(二)省、自治区分为自治州、县、自治县、市;
(三)县、自治县分为乡、民族乡、镇。
直辖市和较大的市分为区、县。自治州分为县、自治县、市。
自治区、自治州、自治县都是民族自治地方。”
“中华人民共和国的首都为北京。”
宪法还规定:“国家在必要时得设立特别行政区,在特别行政区内实行的制度按照具体情况由全国人民代表大会以法津规定。”据此,中国政府在1997年7月1日和1999年12月20日分别对香港、澳门恢复行使主权时,将设立香港、澳门特别行政区。
省级行政区目前全国省级行政区共31个(表1),其中包括:
(1)23个省。黑龙江省、 吉林省、 辽宁省、河北省、河南省、山东省、 山西省、陕西省、 甘肃省、青海省、四川省、 云南省、贵州省、 湖北省、湖南省、江西省、安微省、江苏省、浙江省、福建省、广东省、海南省和台湾省。
(2)5个自治区、内蒙古自治区、 新疆维吾尔自治区、宁夏回族自治区、广西壮族自治区和西藏自治区。
(3)3个直辖市。北京市、天津市和上海市。
县级行政区是中国地方一级行政区域。按中国现行行政区域体制,县可属于省、自治区、直辖市,可属于市、自治州,也可由省、自治区的派出机构“地区”、“盟”管辖。自治县是相当于县的民族自治地方。此外,相当于县级的行政区域还有自治县、旗、自治旗、特区、工农区、林区。
据1990年底统计,全国共有1903个县级行政区。
市是省、自治区内人口较集中,政治、经济、文化等方面较重要的城市。市人民政府为一级地方行政组织。它可属于省、自治区,称省(自治区)辖市,相当地区级。也可属于自治州,或由省、自治区季托其派出机构“地区”、“盟”管辖,称地(州)辖市,相当县级。截至1990年底,全国共有地级(185)和县级(279)市464个。
乡级行政区中国农村基层行政区域,由县级行政区管辖。至1990年底, 全国共有4.44万个乡(包括民族乡)人民政府。各地在建乡的同时,建立村民委员会74.33万多个。
镇通常是县行政机关所在地,或是农村工商业较集中的地区。1990年底全国建制镇已达1.2万个。
市辖区(简称区)城市基层政权组织的行政区域。直辖市和较大的市多将市区范围划分为若干区,设立区人民政府。市辖区和不设区的市,根据行政管理的需要,将其所管辖的地区分为若干街道管理区,设立街道力事处,作为市辖区人民政府或市人民政府的派出机关。截至1990年底,市辖区共为651个。
地级行政区地区、自治州、盟是介于省级和县级行政区域之间的一级行政区域,但是它们的政权性质不完全相同。
地区是省、自治区根据行政管理的需要,经国务院批准,将其所辖区域划分的分区管辖范围。地区设行政公署,作为省、自治区人民政府的派出机构,而不作为一级行政组织。现在有的省已将地区和较大的城市合并,撤销地区,实行市管县的体制。例如,1983年江苏撤销原来的7个地区,将全省的县划归11个市管辖。截至1990年底,全国地级行政区尚有151个。
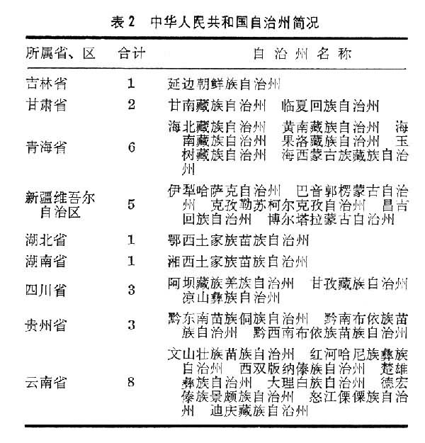
自治州实行民族区域自治的、介于省级和县级之间一级政权组织的行政区域,设自治州人民政府。自治州分设县、自治县、市。1990年全国有30个自治州(表2)。
盟
内蒙古自治区介于自治区和旗、县之间的一级政权的行政区域。内蒙古自治区1990年有8个盟:呼伦贝尔盟、 兴安盟、哲里木盟、 锡林郭勒盟、乌兰察布盟、伊克昭盟、 巴颜淖尔盟、阿拉善盟。 原昭乌达盟撤销,归赤峰市管辖。
台湾省的市、 县简况暂不统计在内。(见彩图)
