根据国家环保总局统计。2008年我国制浆造纸及纸制品产业废水排放量为40.77亿t.占全国工业废水总排放量的l8.76%。排放废水中化学需氧量(COD)为128.8万t,占全国工业COD总排放量的31.82%,可见造纸废水处理的任务十分艰巨。
混凝沉淀法是造纸废水处理中较常用的方法,由于其适应性强、基建投资低、简单易行、高效、经济,而被广泛应用于造纸废水处理。其基本原理是:向废水中投加混凝剂,使水中胶体状悬浮颗粒、胶体和可絮凝的其他物质失去稳定性后。相互碰撞形成较大的颗粒或絮状物,从而变得易于从水中沉淀分离。混凝沉淀法处理效果的好坏取决于混凝过程的优劣,而混凝过程中通常要采用各种混凝剂,选取适当和经济合理的絮凝剂是十分关键的一环。
本文把造纸废水处理中常用的絮凝剂大致分为无机高分子絮凝剂、有机高分子絮凝剂和新型高分子絮凝剂三大类,分别介绍了它们的使用环境和优缺点,并简述了其研究进展。
1.无机高分子絮凝剂
无机高分子絮凝剂是在传统铝盐、铁盐絮凝剂的基础上发展起来的,目前应用比较广泛的有聚合硫酸铝(PAS)、聚合硫酸铁(PFS)、聚合氯化铝(PAC)、聚合氯化铁(PFC)、聚铁硅(PFCSi)和聚铝硅(PACSi)等。
无机高分子絮凝剂的共同特点是存在着多羟基络离子,这些多羟基络离子会通过黏结、吸附和交联作用,使得胶体发生凝聚;与此同时,这类絮凝剂还可以降低胶体微粒的Zeta电位,破坏胶团的稳定性,从而使带电胶体相吸,形成絮状沉淀。这类絮凝剂与传统絮凝剂(例如铝盐、铁盐)相比,含有更多的高电荷、高聚合度形态,因而具有更强的电中和和吸附能力.投加到水中后能达到更好的混凝效果。
马宇锋,顾玲选用聚合氯化铁(PFC)、聚合氯化铝(PAC)、聚铁硅(PFCSi)和聚铝硅(PACSi)等四种无机高分子絮凝剂对造纸综合废水进行处理,并分别研究了絮凝剂用量、pH值、温度等因素对絮凝效果的影响,比较了它们之间的絮凝效果差异。以CODcr。的去除率为评价指标,结果显示:在相近的CODcr。的去除率下,PFCSi和PACSi的用量分别是PFC和PAC的l6.7%和33.3%.但是它们的絮凝效果明显优于PFC和PAC,CODcr去除率也相对较高一些,且对pH值的变化也不是很敏感。这说明聚铁硅和聚铝硅絮凝效果优于单纯的聚合氯化铁和聚合氯化铝。在造纸废水的实际处理过程中,若CODcr。去除率要求不高,可选用聚铁硅;若CODcr。去除率要求高,则可选择聚铝硅
2.有机高分子絮凝剂
根据有机高分子絮凝剂主要化学成分的来源不同。把它们大致分为两类,一类是天然高分子絮凝剂,另一类则是合成有机高分子絮凝剂。这两类絮凝剂有着一个共同的特点。它们分子结构单元中的官能基团能与水中的胶体颗粒发生强烈的吸附作用,从而使得絮凝的效果比较明显。相比于无机高分子絮凝剂。有机高分子絮凝剂有着相对用量少、作用速度快、受外界的干扰少和生成污泥量较少等优势。
有机高分子絮凝剂的加入量要根据具体的情况而定,过量或者不足都不能达到理想的处理效果。这里需要注意两个问题,第一是絮凝剂的用量并不是越多越好,尤其是当絮凝剂加入过量时,过多的高分子物质吸附于水中胶体颗粒的表面,会在其上形成一个空间保护层,使得架桥结构很难形成,从而使胶体颗粒自身变得比较稳定,不容易被絮凝沉淀出来;第二是有机高分子絮凝剂存在一个最佳的解离度,如果高分子电解质的电性与水中胶体颗粒的电性相反。那么水中的电荷密度就会随着其解离程度的增大而变高,非常有利于架桥作用的发生,这是我们所希望的;但若它们电性相同,则效果便会相反。
2.1天然改性高分子絮凝剂
这类絮凝剂主要有淀粉衍生物、纤维素衍生物、多聚糖改性类等几类。这类絮凝剂由于其自身携带的官能团比较多,从某个角度来说,意味着它们与水中胶体的作用点比较多,再加上它们分子量的分布非常广,选择的余地也就非常多,所以比较有利于制成效果优异的絮凝剂。
比如甲壳素衍生物,由于其有着良好的生物相容性、成膜性和一定的可再生能力,被认为是绿色环保絮凝剂.近些年的开发也已取得一定的进展。
甲壳素是一种天然有机高分子多糖,广泛分布于自然界甲壳纲动物的甲壳,以及真菌和植物的细胞壁中,其分子中起关键作用的是羟基和氨基。这些基团会与分散在水中的离子发生鳌合作用,从而起到絮凝效果。而其分子量分布又非常的广泛,选择的余地非常大。
吴中华等用硅酸钠对天然壳聚糖进行改性,得到了一种新的絮凝剂,并把它应用于造纸废水的处理试验中,取得了较好的效果。它与传统的絮凝剂PAC—PAM相比,CODcr的去除率提高了14.5%,固体悬浮物的去除率提高了9.1%,且用量比PAC—PAM少。
程建华以壳聚糖、丙烯酰胺和二甲基二烯丙基氯化铵(DMDAAc)为原料,选择过硫酸铵一亚硫酸氢钠为氧化还原体系的引发剂.EDTA一2Na作为金属离子螯合剂。合成了壳聚糖接枝丙烯酰胺DMDAAc絮凝剂。实验表明,这类絮凝剂对造纸废水COD的去除率可达52%。浊度去除率可达90%以上,并且pH适用范围非常广泛。
2.2合成有机高分子絮凝剂
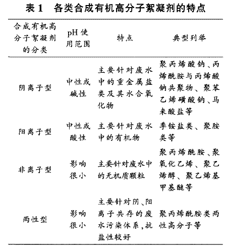
合成有机高分子絮凝剂以丙烯酰胺(AM)为单体合成各种类型的聚丙烯酰胺(PAM)类的应用最为广泛。根据这些絮凝剂所带基团能否离解和离解后所带离子的电性,把它们大致上分为阴离子型、阳离子型、非离子型和两性型等四类絮凝剂。
从表1我们可以清楚地看出.不同类型合成有机高分子絮凝剂的DH使用范围以及它们各自的应用特点。

1.阴离子型:这类絮凝剂最大的优势在于处理水中的重金属盐类及其水合氧化物。
2.阳离子型:这类絮凝剂最典型的代表就是阳离子型聚丙烯酰胺(CPAM),当然也有其他的一些,如聚二甲基二烯丙基氯化铵类。胡智锋等以环氧氯丙烷和二甲胺为原料,三乙烯四胺为交联剂。合成了一种有机高分子絮凝剂,并进行了造纸废水处理实验.发现SS和COD的去除率分别可达95.9%和75.2%。该絮凝剂与传统的无机絮凝剂相比.处理废水后,不会在回用水中积累Al3+、Fe3+和S42-。我们知道CPAM在造纸中的应用是十分广泛的,随着分子量的逐步增大,可以依次用作纸张增强剂,助留助滤,絮凝剂。
3.非离子型:这类絮凝剂由于其自身不带电荷,只有借助自身在水溶液发生质子化作用来产生电荷,并利用氢键来形成絮聚体。它以非离子型聚丙烯酰胺产品最为常见。
4.两性型:这类絮凝剂以聚丙烯酰胺两性絮凝剂类为主,在不同的废水条件下,它们的离子类型会有差异,以适应不同的絮凝环境。
3.新型絮凝剂
3.1仿酶絮凝剂
仿酶絮凝剂,顾名思义.就是通过人为的设计,来合成一种像酶一样具有专一性、高效性特点的絮凝剂。目前相对成熟的有铜系和铁系仿酶技术。此类絮凝剂主要用来处理造纸废水难降解的可溶性木质素问题。这类絮凝剂作用的基本原理是利用卟啉和非卟啉类金属配合物作为木质素氧化降解的仿酶催化剂。其中卟啉类金属配合物的结构与酶很相似,能表现出较高的催化活性,但因其成本较高,难以制备手性配合物,从而诞生了非卟啉类金属配合物。金属卟啉配合物处理可溶性木质素的基础反应就是缩合反应,该反应l0可使造纸废水中的水溶性难降解的多酚类化合物(主要为木素)与多糖一起变成高分子量的疏水性物质而析出、絮凝、沉淀。
李锦、杨海涛等利用铜系仿酶技术,对造纸的综合废水进行了絮凝研究。结果表明:在原有的处理基础上。经过铜系仿酶处理后。废水的COD去除率比未用仿酶处理的提高了30%~34%。
帅兴华、谢益民等研究先用铁系仿酶技术对造纸的中段废水进行预处理,然后依次加入硫酸铝、改性聚丙烯酰胺,结果表明:铁系仿酶技术对废水中可溶的难降解木素组分沉降有很大的作用,这非常有利于降低后续的处理负荷。
当然仿酶絮凝剂只是在造纸废水处理中起了预处理的作用,其主要目的在于使难降解的可溶性木质素在絮凝阶段被沉淀析出。从而减轻后续处理的负荷,但是仅凭这一种处理手段很难使废水达到国家甚至地区排放标准,至少在目前很难实现。
3.2环保型絮凝剂
环保型絮凝剂,特指利用一些原本废弃的资源为合成原料而制成的一类絮凝剂。在这个过程中,实现了变废为宝、资源合理配置的目的,从而节约了有限的能源。
陈芳艳等利用废弃的桑枝和十六烷基三甲基溴化铵为原料,经微波辐射加热合成了一种新型的高分子絮凝剂。在造纸废水的初始pH为l0,絮凝剂投加量为100mg/L的条件下,COD和浊度去除率分别可达48.2%和81.4%,同等实验条件下,效果明显优于氯化铝,与聚合氯化铝相当,但其用量明显低于氯化铝和聚合氯化铝。
李桂菊等以钢渣、硫铁矿渣为原料制备了一种无机高分子絮凝剂,并通过正交优化实验确定最佳酸浓度为每克废渣中加入12mL质量分数23.2%的盐酸、硫铁矿渣与钢渣的最佳配比为4:1、最佳反应温度为35℃左右。分别用这种自制絮凝剂与市售的聚合氯化铁等同类产品对造纸废水进行处理效果比较,结果表明,自制絮凝剂对造纸废水的COD去除效果要好于其他的实验对比对象。
陈米宋等以废聚苯乙烯泡沫塑料为原料.经过磺化工艺处理,合成了阴离子型水溶性高分子聚合物聚苯乙烯磺酸钠(NaPSS)。用这种絮凝剂对废水的处理试验表明,NaPSS具有较强的助凝作用.其助凝性能较接近聚丙烯酰胺.并在一定程度上可替代价格较为昂贵的聚丙烯酰胺。
4.结语
纵观全国,目前造纸废水处理的任务依旧十分繁重.可喜的是越来越多的造纸废水处理新技术被开发并投入使用,最终取得了不错的处理效果,但是新技术在应用范围、能源消耗、运行费用等方面还存在着一定的局限性。相信在不久的将来,会有更多更好的节能环保型絮凝剂被开发并应用到造纸废水的处理过程中,从而使造纸行业走上一条兼顾经济效益和环境保护的可持续发展的道路。















