[拼音]:zhongguo minzu yuyan
[外文]:languages of Chinese minority nationalities
中国各民族语言的总称。语言是人类最重要的交际工具,既是人区别于其他动物的本质特征之一,又是民族识别的基本要素之一。中国历史悠久,人口众多,地域辽阔,民族语言十分丰富。中华人民共和国成立后,中国共产党和国家实行民族平等、民族团结、民族区域自治的政策,大力进行少数民族社会历史和语言的调查,开展民族识别的工作。到目前为止,已经确定了56个民族。其中除回族、满族一般使用汉语外,其他少数民族大多使用一种民族语言,但也有一些少数民族使用两种或两种以上语言。例如,裕固族分别使用东部裕固语和西部裕固语;瑶族分别使用勉语、布努语和拉珈语;高山族分别使用布嫩语、排湾语、阿眉斯语等。有一些少数民族大部或部分使用或兼用汉语。此外,还有一些新发现的语言。因此,中国民族语言约在80种以上。
语言系属
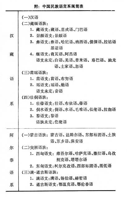
中国民族语言,按语言谱系分类法,大体上分别属于汉藏、 阿尔泰、南亚、南岛、印欧5个语系。
汉藏语系早期曾称为“印支语系”。包括汉语和藏缅、壮侗、 苗瑶3个语族。壮侗语族在国外多称“侗台语族”。汉语在语言系属分类中相当于一个语族的地位。现在使用汉语的人约有96800多万(少数民族中部分转用汉语的人口,未计算在内)。汉语有商代的甲骨文字和铜器铭文以及后世极为丰富的典籍。历代的字典、词典、诗词、韵文、韵书、声训以及汉字本身的结构都给汉语史的研究提供了宝贵的参考(见汉文)。用汉字记录的少数民族语言资料,对古代少数民族语言研究,也可作为重要的参考。
使用藏缅语族语言的人口约有1560多万。分布在西藏自治区、青海、甘肃、四川、云南、贵州、湖南、湖北等省和广西壮族自治区。包括藏语、门巴语、珞巴语、嘉戎语、土家语、羌语、普米语、独龙语、怒语、彝语、傈僳语、纳西语、哈尼语、拉祜语、白语、基诺语、景颇语、 载瓦语、阿昌语等。 存在于公元58~75年间的《白狼歌》的语言属藏缅语族。唐宋以来西夏语文的文献和各类字书, 特别是唐以来藏语碑铭、 木牍、写卷、刻印经典等用拼音藏文写下的文献,对语言史和历史的研究,尤为重要。唐代樊绰《蛮书》所记乌蛮、白蛮语也属藏缅语族。纳西族图画文字、象形文字、哥巴文的经书和彝文的碑铭、写本,也是藏缅语族的重要文献。藏缅语族语言还分布在缅甸、印度、锡金、不丹、尼泊尔和泰国等。
使用壮侗语族语言的人口约有1900万。分布在广西壮族自治区和云南、贵州、湖南、广东等省。包括壮语、布依语、傣语、侗语、水语、仫佬语、毛南语、拉珈语、仡佬语、黎语等。存在于公元前500年左右的《越人歌》的语言属于这个语族。傣语有13世纪以来的文献。壮侗语族语言还分布在泰国、越南、老挝、柬埔寨、缅甸和印度。
使用苗瑶语族语言的人口约有 640多万。分布在贵州、湖南、 云南、四川、广东5省和广西壮族自治区。包括苗语、布努语、勉(瑶)语和畲语。瑶族部分地区使用方块瑶字并用这种文字写下一些经书、传说和民歌故事。苗瑶语族语言还分布在越南、老挝、泰国。
美国学者白保罗(即P.K.本尼迪克特)把壮侗和苗瑶两个语族的语言列入他提出的澳泰语系。这个问题有待于进一步研究。
阿尔泰语系从19世纪中叶起的一个时期内,不管称阿尔泰,还是称乌拉尔-阿尔泰,几乎都把乌拉尔诸语言和阿尔泰诸语言合成一个语系。自芬兰语言学家兰司铁(G.J.拉姆斯泰特)撰写的《阿尔泰语言学导论》(1952)等著作问世以来,乌拉尔诸语言应属另外一个语系的问题,已经解决。阿尔泰语系包括蒙古、突厥、满-通古斯3个语族,已经得到多数学者的赞同。但是还有一些学者认为这 3个语族不应当合成一个语系。争论的焦点,仍然在于大量相同相近的词根和附加成分是同源还是借贷的问题。
中国使用蒙古语族语言的人口约有 390多万。分布在内蒙古自治区、新疆维吾尔自治区和黑龙江、辽宁、吉林、青海、甘肃等省。蒙古语族包括蒙古语、达斡尔语、东乡语、东部裕固语、土族语和保安语。古代的契丹语属于这个语族。蒙古人民共和国的蒙古语,苏联的布里亚特语、卡尔梅克语(也称卫拉特语)和阿富汗的莫戈勒语也属这个语族。蒙古族有13世纪20年代回鹘式蒙古文的碑铭,元明以来的回鹘式蒙古文和八思巴文文献、汉字译音的《元朝秘史》(亦称《蒙古秘史》)和其他重要文献。
中国使用突厥语族语言的约有 700多万人。分布在新疆维吾尔自治区和青海、甘肃、黑龙江等省。中国境内突厥语族包括维吾尔语、哈萨克语、柯尔克孜语、乌孜别克语、 塔塔尔语、撒拉语、 西部裕固语、图佤语。突厥语族语言还分布在苏联、保加利亚、罗马尼亚、南斯拉夫、土耳其、伊朗、蒙古人民共和国、阿富汗和其他一些国家。突厥语族较早的文献是公元 6~10世纪的突厥文碑铭、写卷和 8~15世纪的回鹘文碑铭、宗教经典。还有11世纪的《突厥语词典》和其他重要文献。
中国使用满-通古斯语族 (也称通古斯满语族)语言的人口约11万。分布在新疆维吾尔自治区、内蒙古自治区和黑龙江省。 此语族包括满语、 锡伯语、赫哲语、鄂温克语和鄂伦春语。现在满族通用汉语。黑龙江省爱辉和富裕两县还有少数农村的满族老人会说满语。12世纪文献中的女真语属于这个语族。满-通古斯语族的语言还分布在苏联和蒙古人民共和国境内。女真文最早的文献是1185年的《得胜陀颂》碑铭。1599年创制的满文有丰富的文献。
南岛语系也称马来-波利尼西亚语系。中国台湾省高山族的语言属这个语系的印度尼西亚语族。根据台湾学者1965年写的论文,台湾高山族人数是235000人,遍布于全省三分之二的面积,因为长期与汉族杂居,交往密切,相当一部分高山族人民转用了汉语,所以使用高山语的人数比本族人口数字少。高山族在不同地区有排湾语、阿眉斯语、 布嫩语以及鲁凯、赛夏、 卑南、邵、泰雅尔、赛德、邹、沙、卡、雅美等语言。属同语族的语言还分布在马来西亚、印度尼西亚、菲律宾、马尔加什等国。
南亚语系中国的佤语、德昂语、布朗语属于这个语系的孟高棉语族。使用人口约37万。分布在云南省南部边疆地区。现在对这3个语言的研究较多。此外,还有几种刚开始研究的语言。这个语族的语言还分布在缅甸、柬埔寨、泰国和印度。
印欧语系中国属于这个语系的现代语言只有属斯拉夫语族的俄罗斯语和属伊朗语族的塔吉克语。使用俄罗斯语的有 2900多人,使用塔吉克语的有26500人。中国俄罗斯族使用的语言就是俄语。中国塔吉克族使用的语言和苏联塔吉克语是不同的语言。苏联的塔吉克语属伊朗语族东支,中国塔吉克语属伊朗语族西支。中国古代属印欧语系的语言有粟特语和于阗语、焉耆-龟兹语(见焉耆-龟兹文),并有3~5世纪以来几百年间的文献。
朝鲜语和京语的系属未定。芬兰阿尔泰语言学家兰司铁已经把朝鲜语列入阿尔泰语系,但仍有不同意见。京语究竟属南亚语系还是属汉藏语系或另有归属,也有待于进一步研究解决。
中国少数民族语言的研究
早期的研究中国民族语言的研究,以汉语的研究历史较为悠久。但中国有些少数民族早在古代也有了自己的语文学家,他们对本民族的语言文字进行研究,著书立说,取得了重要的成就。藏族学者图弥三菩札于 7世纪参考梵文,根据藏语的语音结构,创制了藏文。他还写出了主要讨论结构助词的《授记根本三十颂》和论语音及动词变化的《性入法》。19世纪中叶,司都·却吉久赞撰写的《司都藏文文法》问世后,影响较大。维吾尔族至晚在8世纪就参考粟特文创制了回鹘文。维吾尔族学者马合木德·喀什噶里在11世纪调查了新疆和中亚一带的突厥语言,写出了《突厥语词典》,具体介绍了900年前突厥语言的口语结构以及历史、 地理、民俗等情况。 蒙古族学者搠思吉斡节儿于14世纪初写的《蒙文启蒙》奠定了蒙文正字法的基础。18世纪丹金达格巴的《蒙文启蒙诠释》、毕里贡达赖的《蒙文授业启蒙》都受到搠思吉斡节儿的影响。蒙古族学者在清代编的词书中有满—蒙、满—汉—蒙对照词典和用蒙古语解释的21卷本蒙语词汇等。
欧洲学者尽管在18世纪撰写过关于中国少数民族语言的著述,但是可称语言学著作的,当从19世纪上半叶始。1834年,匈牙利藏学家S.乔玛的《藏语语法》、1835年苏联学者A.A.博布罗夫尼柯夫的《蒙古语语法》出版后,还陆续有关于藏语、蒙古语、突厥语的语法书和词典问世。在突厥语方面,还出版过方言词典,古突厥语词典和词源词典。美国和日本学者也写了一些关于中国少数民族语言文字的著作。满语、土族语和台湾高山族的语言也有外国学者编写的著作。南方少数民族语言特别是云南、贵州的彝、苗、景颇、德昂等语言,在1949年以前外国学者也编写过有关词典语法一类的书籍、论文等。
现代的研究中国现代语言科学工作者从20世纪30年代开始调查研究少数民族语言。赵元任的《广西瑶歌记音》和李方桂的《广西凌云瑶语》都于1930年发表。以后,李方桂调查了壮侗语族的多种语言,并且撰写了《龙州土语》(1940)、《莫话记略》(1940)等专著。他在1936~1937英文《中国年鉴》里写的《语言和方言》一文,为中国少数民族语言系属分类奠定了基础。40年代罗常培调查独龙、景颇、白、傣等族语言,于1942年发表《贡山俅语初探》,1944年连续发表3篇《论藏缅族父子连名制》的论文。1945年又用英文改写,在美国哈佛亚洲学报发表。闻宥调查了羌、彝等语言,与傅懋合作,于1943年发表了《汶川萝卜寨羌语音系》;他还发表了《汶川瓦寺祖羌语音系》(1943)、《理番后二枯羌音系》(1945)等论文。罗常培经常鼓励他的学生努力调查研究少数民族语言,他的一些学生至今献身于民族语言研究工作。当时马学良调查苗语、彝语,发表了《湘黔夷语掇拾》(这里的夷语主要指苗语)(1938)、《倮文祭经的种类述要》(1947)、《倮文作斋经译注》(1949)。傅懋调查彝语、纳西语、白语、羌语,发表了《维西麽些语研究》(1940、1941、1943)、《丽江麽些象形文古事记研究》(1948)。李霖灿、张琨、和才合著的《麽些象形文字字典》和《麽些音字字典》先后于1944、1945年出版。张琨于1947年发表《苗瑶语声调问题》,还调查了羌语、嘉戎语、藏语,论著多在40年代以后发表。在以上20年里,虽然对某些少数民族几个地方的语言进行了比较深入的调查研究,但由于历史条件限制,未能全面调查研究任何一种语言的方言,更无足够力量对中国各少数民族语言有计划地进行全面研究。
新时代的新成果中华人民共和国成立后,中国共产党和人民政府十分重视民族语文的研究工作,制定了一系列有关民族语言文字的方针、政策,把各民族都有使用和发展自己的语言文字自由规定在《宪法》之中,并采取多种措施加以贯彻施行。经过广大民族语言工作者的辛勤劳动,中国少数民族语言研究这个年轻的学科终于大规模地开展起来了。中国少数民族语言的研究,具有如下主要特点:
(1)有明确的目的性,即为贯彻中国共产党和人民政府的民族语文政策,提高少数民族的文化水平服务,既为当前现实需要服务,又同时注意学科发展的需要,分别轻重缓急,有步骤、有重点地开展研究。
(2)民族语言研究和当地语文工作既有分工又有紧密结合。民族语言研究的工作与成果不仅反映在学术论文和专著上,而且表现在帮助解决实际问题方面。
(3)重视培养少数民族语文干部,在放手使用中认真帮助他们,尤其重视培养本民族的语文干部。在全国的10所民族学院中普遍设立了民族语文专业,培养出大批的业务骨干,逐步形成了一支实力较雄厚的民族语文研究队伍。
(4)在研究方法上,注重贯彻“百花齐放,百家争鸣”的方针,除运用传统语言调查和分析方法外,还注意运用描写语言学、应用语言学和社会语言学的某些原则和方法。
35年来,中国少数民族语言研究工作者多次参加实地调查,取得了丰硕的成果。1950年,民族语言研究工作者参加了民族访问团,分赴各少数民族地区初步调查各民族语言。1951年开始,一批民族语言学工作者先后到四川、云南、广西、贵州调查10多个少数民族的语言,并研究其文字创制与改进问题。1955年,一批专家、学者分赴内蒙古和西北地区调查蒙古语族和突厥语族的语言和方言。1956年,根据既定规划,中华人民共和国民族事务委员会和中国科学院组织有关研究所和院校 700余人,分为7个民族语言调查工作队,分赴全国少数民族地区进行语言调查。
这次调查,历时三年之久,普查了42个少数民族的语言,主要取得4项成果:
(1)对有方言的语言,提出了划分方言土语的科学论据。
(2)对各种语言结构、语言的亲属关系、语言之间的相互影响积累了大量的资料,并且有了比较深入的理解。
(3)帮助要求创制文字的民族,提出了有关标准语的基础方言和标准音的意见,并设计出拼音文字方案。
(4)在调查研究的实践中和许多专家的指导下,大批汉族和少数民族的语言专业科研人材成长起来。1960年以后,除不断地对调查资料不足的语言进行补查以外,还新调查了怒、 独龙、基诺、 门巴、珞巴等语言。分布在台湾省的高山族有十几种语言,用现代语言科学方法进行调查开始较晚。50年代李方桂曾带领一个小组调查中国台湾省的邵语,发表了《邵语记略》(1956)。董同龢发表了《邹语研究》(1964),李壬癸发表了《鲁凯语的结构》(1973)。在大陆上也有一些学者合作研究高山族使用的阿眉斯、 排湾、布嫩3种语言,已取得初步成果。原来对傣族语言只进行了重点调查,对朝鲜语尚未普查,在1982~1983年间对这两种语言进行了普查。
在上述调查研究中,首先是客观地描写语言结构的工作。1959年出版了苗瑶、 壮侗、突厥3个语族的《语言简志》。为了描写得更细致,学术水平更高些,从1979年起,增加字数,加深描写。对每种语言一般各写一种“简志”,作为国家民委统一规划下的“民族问题五种丛书”之一,即《中国少数民族语言简志丛书》,共57种,陆续出版。现在壮侗、蒙古两个语族的14种语言的简志已经出齐。藏、 维吾尔、羌、独龙、 普米、仡佬、瑶、佤、白 9个民族的语言简志已经出版。还有14种已经发排,总计完成35种简志。每种语言简志包括音位系统、词汇结构、语法和方言的描写,还有按同样分类次序编出的《词汇附录》, 以便进行比较研究。50 年代曾经出版过罗常培、 邢庆兰的 《莲山摆夷语文初探》(1950)、马学良的《撒尼彝语研究》(1951)、袁家骅的《阿细民歌及其语言》(1953)、高华年的《杨武哈尼语初探》和《彝语语法研究》(1955)。这 5本书都是根据中华人民共和国成立前调查的资料写成的。根据50年代初以后调查的资料写成的著作很多,主要有:语法研究方面如《布依语语法研究》(1956)、《壮语语法概述》(1957)、《景颇语语法纲要》(1959)、《傈僳语语法纲要》(1959)、《苗语语法纲要》(1965)、《现代蒙语语法》(1980)、《藏文文法教程》(1981)。调查报告方面如《布依语调查报告》(1959)、《阿里藏语》(1983)、《黎语调查研究》(1984)等。词典工作方面也有突出的成就, 如《蒙汉词典》(1977)、 《佤汉简明词典》(1981)、《汉景词典》(1981)、《景汉词典》(1982)、《维汉词典》(1982)、《藏汉拉萨口语词典》(1983)。50年代创制文字时期编写的词典有《壮汉词汇》、《苗汉简明词典》(黔东方言和川黔滇方言各一种),布依汉、汉布依、侗汉、汉侗、苗汉(滇东北次方言)等简明词典也都陆续出版。
此外,在报刊上发表的还有大量的有关民族语言研究的论文。特别是关于语音和语法结构的描写,或者比前人深入,有独到之见;或者在探讨新的领域方面作出了新成绩。在语音方面,有的研究彝语支松紧元音的来源,有的探讨复辅音的演变,有的利用电子计算机分析藏语声调,把藏语输入电子计算机已试验成功。在语法方面,有的对一些语言的人称、使动、时态、趋向、领属等范畴做了比较深入的分析;有的对维吾尔语的陈述语气提出了独到的见解;有的对蒙古语族和突厥语族的某几种语言提出了确定和非确定语气的范畴;有的对满-通古斯语族的个别语言提出了与此相应的亲知与非亲知语气的范畴。还有一些论文研究民族标准语和方言的关系,以及标准语的规范和正字法问题。有的文章探讨汉语和少数民族语言翻译原则和技巧问题。在词汇结构方面,有的研究词和词之间的音义关系,有的研究少数民族语言中汉语或外国语的借词。过去研究汉语对少数民族语言的影响较多,近来还发表了研究少数民族语言对汉语的影响或少数民族语言的互相影响的论文,以及研究社会结构对语言结构的影响或双语现象的论文,研究混合语、研究敬语和禁忌语等方面的文章。同时,关于语言历史比较的研究,也有一些著述,如有的探讨苗语声类和韵类,并构拟原始苗语的形式;有的探讨汉语和壮侗语或其他语族的同源关系。过去,少数民族语言研究的论文,主要有中国科学院语言研究所主编的《中国语文》、《语言研究》等少数刊物发表。从1979年起,陆续创刊了中国社会科学院民族研究所主办的全国性的民族语言研究刊物《民族语文》,华中工学院中国语言研究所主办的《语言研究》(1981),中国语言学会主办的《中国语言学报》(1983)。各民族大专院校和有关省、区社会科学院的综合性刊物,也经常刊登有关这方面的论文。
随着民族语言研究的发展,在民族文字的研究方面也不断取得新成果(见中国民族文字)。一些少数民族聚居区用本民族语言、文字进行教学。30多年来,少数民族文字翻译、出版了大量图书,仅1983年用少数民族文字出版的图书即达3358万册,比1949年增长19倍;用少数民族文字出版的杂志616万册,比1949年增长51.2倍;用少数民族文字出版的报纸 1.04亿份,比 1949年增长41.9倍。少数民族语言广播事业也有了很大发展,中央人民广播电台开设了蒙古、藏、维吾尔、哈萨克、朝鲜等民族语言的广播,少数民族聚居的省、区电台也开设了当地民族语言的广播。边疆少数民族地区基本上建成了以县为中心、以乡为基础的农村有线广播网,每天都可听到用本地民族语言播送的新闻和文艺节目。文化部门十分重视以少数民族语言译制电影,新疆、广西、内蒙古等地电影制片厂相继建立。仅1984年就有23种少数民族语言的 427部译制片在各少数民族地区放映。今后,民族语言调查工作还将继续进行,重点是进一步调查空白语言并加强专题调查。民族语言在社会主义四化建设中如何更好地发展以及如何发挥更大的作用,将是今后研究的重要课题。语言类型的研究和历史比较研究将会进一步加强。语言相互影响和语言系属的研究,也会同时并进。语言学理论的研究,将继续在各种语言工作实践的基础上,不断加深。同时,将进一步研究国外语言学理论,作为发展中国语言学的借鉴。
〖HT〗
- 参考书目
- Fang Kuei Li, Lɑnguɑges ɑnd Diɑlects, The Chi-nese Year Book,121~128.
- 罗常培、傅懋:“国内少数民族语言文字概况”,《中国语文》,1954年第21期。
- 马学良主编,严学宭审订:《语言学概论》,华中工学院,武汉,1981。
- 王均:“中国少数民族语言研究情况”,《民族语文研究文集》,青海民族出版社,西宁,1982。
- Paul K.Benedict, Austro-Thɑi, Lɑnɡuɑɡe ɑnd Culture,With ɑ Glossɑry of Roots, Hraf press,1975.
