1 引言
随着工农业的迅速发展和城市化进程的加速,我国部分地区河流、湖泊泥水环境状况急剧恶化,不少河道、航道己沦为藏污纳垢的下水道,以致淤泥淤积日益成为社会性公害。河道、湖泊和航道的淤积引发了一系列环境隐患。泥水环境的治理是一个极其复杂的综合系统工程,治理主体措施在于截排污染源、雨污分流、水质修复和淤泥清除;前两者是河流、湖泊的周边环境协调整治问题,后两者则是河流湖泊内部系统的治本问题。因此,我国近年来在河流湖泊环境的治理问题上,着眼点极大地放在底泥的清除、处理和处置上。国内清淤行业中对淤泥主要是采取堆泥场的方式进行处理和处置,由于淤泥的含水率极高,占地极多,淤泥脱水就成为首要问题。就清除淤泥的堆放处理处置而言,淤泥的脱水一般是自然风干,但该方法占地面积大,脱水时间长,易产生二次污染。国内外关于高含水率淤泥脱水的文献极少,德国、俄国和日本等有用絮凝剂处理的相关报道[1-2],但絮凝剂结构性能及来源都不很明确,因此寻求更快速、高效、低耗的淤泥脱水方法是必要的。同时,在淤泥脱水工程中,絮凝剂比例和淤泥含水率是影响淤泥脱水的重要因素,因此,对絮凝剂比例和和淤泥含水率的控制是十分重要的,本文将对此进行探讨。
1 絮凝沉降原理以及淤泥脱水影响因素
1.1 泥沙絮凝剂的组成
泥沙絮凝剂(FAS)的组成主要包括3大部分:絮凝部分(主要成分为PAM),助沉部分(主要成分为FeCl3),减阻部分(主要成分为NaNO3)等,通过这3部分的协调作用使高含水量淤泥达到快速沉降脱水之目的。
1.2 淤泥体含水率
单位质量淤泥体中所含水分的质量百分数称为含水率(%),相应的固体物质在淤泥体中所含的质量百分数,称为含固率(%)。淤泥体的含水率一般都很高,而含固率很低。一般来说,固体颗粒愈小,其所含有机物愈多,淤泥体的含水率愈高。
1.3 淤泥脱水影响因素和控制方法
基于污泥与淤泥成分的相似,均含大量带电有机质,且目前污泥絮凝理论和工艺的相对成熟。本研究将污泥处理中絮凝方法用于淤泥脱水处理,试图找到一种适合淤泥脱水的快速有效的匹配方案,解决疏浚清淤工程中淤泥脱水这一关键问题。
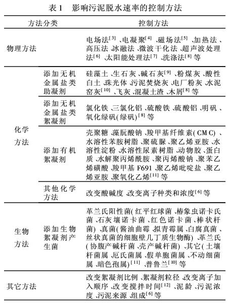
目前,影响污泥脱水速率的控制方法有很多,研究的方面也很多,综述如表1。

鉴于污、淤泥所含成分和性质相近,污泥脱水影响因素对淤泥影响因素当有借鉴,本文将就絮凝剂比例和淤泥浓度对淤泥脱水速率的影响做出探讨。
2 试验部分
2.1 试验材料和方法
试验所用淤泥取自武汉市南湖,试剂:FAS(Flocculenting-settingAgentforSediment,泥沙絮凝剂),实验分别在1000mL的量筒中进行。采用电子天平称量絮凝剂,精确度为1/10000g,在250mL烧杯中配制絮凝剂溶液。测量含水率的实验方法:称取一定质量的过滤完的淤泥体样品放在烘箱内,在105℃~110℃下烘干24h,取出后放在干燥器内冷却0.5h,直至恒重,称重计算。
2.2 絮凝淤泥体含水率试验
本试验淤泥浓度(体积比)分别为10%,15%,20%,25%的淤泥,絮凝剂比例按1,1.5,2,2.5,3,3.5,4,采用试验龄期分别为3d、7d、15d,进行不同配合比不同龄期下的淤泥体的含水率试验。并分析不同龄期絮凝剂比例和淤泥浓度对淤泥体脱水的影响程度。
2.3 淤泥脱水速率试验
本试验在1000mL的量筒中加入淤泥样品,并加入絮凝剂充分搅拌,絮凝剂固定剂量为2.5,在不同时间点取样,并将样品采用烘干法测出淤泥含水率,绘制含水率随时间变化关系曲线,然后根据含水率随时间变化关系曲线,绘制出淤泥脱水速率随时间变化曲线。
3 试验结果及分析
3.1 絮凝剂比例(P)对淤泥脱水速率(V)影响
通过在不同絮凝剂比例情况下比较研究絮凝淤泥体含水率随淤泥浓度变化情况,绘制曲线如图1-图3。

在不同龄期和不同浓度的淤泥情况下,淤泥体脱水效果随絮凝剂比例变化均不同,且规律不一,当龄期为3d时,不同淤泥浓度情况下,淤泥体含水率随絮凝剂比例变化不明显,当龄期为7d和15d时,不同淤泥浓度情况下,各含水率层次趋于分散。当淤泥浓度为20%时,脱水效果最明显,且淤泥体含水率随絮凝剂比例增加而变化幅度最大,从整个脱水过程来看,当絮凝剂比例在1.5~3.5左右比较适合于淤泥脱水。絮凝剂在水中的组分对胶体粒子主要有压缩双电层作用、吸附电中和作用、吸附架桥作用和网捕作用。一般来说这四种作用究竟以哪种为主,取决于絮凝剂的种类和浓度,胶体粒子的含量及胶体溶液的pH值。不过这四种作用往往交叉协同,使胶体粒子脱稳絮凝。絮凝剂不同比例对淤泥脱水也是有一定影响,胶粒表面电荷的中和可以通过无机或有机阳离子絮凝剂的相互作用来实现,当絮凝剂在水中的组分靠近胶粒表面或被吸附到胶粒表面上时,即可使胶粒表面负电荷减少或消失。因此一般来说,絮凝剂的电荷愈多,达到相同效果投加量愈少。但是当絮凝剂投加过量时,胶粒表面电荷会发生逆转,造成胶体重新悬浮,降低絮凝效果。吸附架桥理论指出,只有在絮凝剂投加量适当时,即胶体粒子部分表面被覆盖.才能在微粒间产生有效的吸附架桥作用,并获得最佳絮凝效果。
3.2 淤泥浓度(C)对淤泥体含水率的影响
淤泥浓度不同,淤泥的含水率和含固率也不同,则其与絮凝剂作用效果也不同,淤泥的脱水速度等也不相同。从图4至图6中可以看出,在纵向上,可以看出淤泥体含水率是随龄期的增加而下降的,在横向上,即在同一龄期时,不同絮凝剂比例下淤泥体含水率随淤泥浓度变化曲线呈“N"字型变化,当淤泥浓度为18%~22%时,各龄期淤泥体含水率均降为最低,因此较为适合淤泥脱水。

从正交结果来看,在任何一个龄期段不同淤泥浓度对淤泥体含水率的影响不尽相同,但任何一个龄期,其变化是有规律的,同龄期,淤泥浓度在20%左右时淤泥体含水率最低,这可能和不同淤泥浓度下,淤泥和絮凝剂絮凝时絮凝的程度和絮凝速度有关系,从而导致淤泥体含水率不同。
在确定了淤泥脱水过程中最佳絮凝剂比例,和最佳淤泥脱水浓度后,在最佳情况下,淤泥脱水速率如何变化,将于下述淤泥脱水速率试验进行探讨。
3.3 淤泥脱水速率
淤泥在脱水过程中,添加絮凝剂后,淤泥体含水率改变幅度较大,初期,淤泥体含水率和脱水速率随时间增长快速下降,当时间达到400h,淤泥体含水率和脱水速率基本处于持平状态。由图7和图8可看出,整个脱水过程中,淤泥体含水率由90%降到49.59%,含水率的降低使淤泥体积减少,淤泥运输处理成本降低。

淤泥体含水率随时间变化曲线如图7,从图中可以发现,淤泥体含水率随时间递减变化。淤泥脱水速率随时间变化曲线如图8,从图中可以发现,淤泥脱水速率随时间呈递减变化。经过分析整理后,脱水速率随时间的变化关系:

分析可知,在最佳絮凝剂加入比例和最佳淤泥含水率情况下,初始48h内,淤泥脱水速率下降较快,由每小时0.875%下降到0.183%,48h后淤泥脱水速率下降趋缓,在400h后,淤泥脱水速率趋近于0。
4 结论
①在不同龄期和不同淤泥浓度情况下,淤泥体含水率随不同絮凝剂比例变化均不同,且规律不一,当龄期为3d时,含水率随絮凝剂变化不明显,当龄期为7d和15d时,不同淤泥浓度情况下,各含水率层次趋于分散。当淤泥浓度为20%时,脱水效果最明显,且淤泥体含水率随絮凝剂比例增加而变化幅度最大,从整个脱水过程来看,当絮凝剂比例在1.5~3.5时比较适合于淤泥脱水。


③淤泥在脱水过程中,含水率和脱水速率受外界各种因素影响很大,但在不同的龄期以及不同的絮凝剂比例情况下,淤泥体含水率随淤泥浓度变化大体呈“N"字形,且当淤泥浓度约在18%~22%之间时,淤泥的脱水速率最快。
④文章通过实验探讨了不同絮凝剂比例和不同淤泥浓度两种因素对于淤泥脱水影响,此外工程中其它因素对淤泥脱水也有一定影响,具体有何影响以及影响程度仍是一个值得深入的方向。














