西门观止 / 2016-12-30 浏览
浸膠廢水的工藝改造
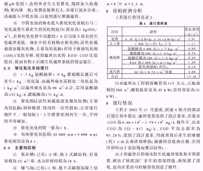
蒸餾--吸附法處理橡膠促進劑廢水
新型高效氧化偶合絮凝剂COF-I的研制及其应用研究
殼聚糖處理印染廢水的研究
丙烯酸类阻垢分散剂
马来酸酐类阻垢分散剂
用二級絮凝強化技術處理鑽井污水研究
含磷类聚合物阻垢分散剂
马来酸酐一丙烯酸类阻垢分散剂
阳离子高效有机混凝剂
磺酸类聚合物阻垢分散剂
LB0-703型油絮凝剂
环境友好型阻垢分散剂
注意选择饮用水处理用聚丙烯酰胺
味精生产废水的综合利用现状