[Æ´Òô]£ºwugong gongl¨¹ buchang
[ÍâÎÄ]£ºreactive power compensation
ÔÚµçÁ¦ÏµÍ³ÖеıäµçËù»òÖ±½ÓÔÚµçÄÜÓû§±äµçËù×°ÉèÎÞ¹¦¹¦ÂʵçÔ´£¬ÒԸıäµçÁ¦ÏµÍ³ÖÐÎÞ¹¦¹¦ÂʵÄÁ÷¶¯£¬´Ó¶øÌá¸ßµçÁ¦ÏµÍ³µÄµçѹˮƽ£¬¼õÐ¡ÍøÂçËðºÄºÍ¸ÄÉÆµçÁ¦ÏµÍ³µÄ¶¯Ì¬ÐÔÄÜ£¬ÕâÖÖ¼¼Êõ´ëÊ©³ÆÎªÎÞ¹¦¹¦Âʲ¹³¥¡£ÎÞ¹¦¹¦ÂÊÖ¸µÄÊǽ»Á÷µç·ÖУ¬µçѹUÓëµçÁ÷I´æÔÚÒ»Ïà½Ç²îʱ£¬µçÁ÷Á÷¹ýÈÝÐԵ翹(XC)»ò¸ÐÐԵ翹(XL)ʱËùÐγɵŦÂÊ·ÖÁ¿£¨·Ö±ðΪ
£©¡£ÕâÖÖ¹¦ÂÊÔÚµçÍøÖлáÔì³Éµçѹ½µÂ䣨¸ÐÐԵ翹ʱ£©»òµçѹÉý¸ß£¨ÈÝÐԵ翹ʱ£©ºÍ½¹¶ú£¨µç×è·¢ÈÈ£©Ëðʧ£¬È´²»ÄÜ×ö³öÓÐЧµÄ¹¦¡£Òò¶øÐèÒª¶ÔÎÞ¹¦¹¦ÂʽøÐв¹³¥¡£ºÏÀíÅäÖÃÎÞ¹¦²¹³¥£¨°üÀ¨ÔÚʲôµØµã¡¢Óöà´óÈÝÁ¿ºÍ²ÉÓúÎÖÖÐÍʽ£©ÊǵçÁ¦ÏµÍ³¹æ»®ºÍÉè¼Æ¹¤×÷ÖÐÒ»ÏîÖØÒªÄÚÈÝ¡£ÔÚÔËÐÐÖУ¬ºÏÀíʹÓÃÎÞ¹¦²¹³¥ÈÝÁ¿£¬¿ØÖÆÎÞ¹¦¹¦ÂʵÄÁ÷¶¯ÊǵçÁ¦ÏµÍ³µ÷¶ÈµÄÖ÷Òª¹¤×÷Ö®Ò»¡£
ÎÞ¹¦¹¦ÂʵIJúÉúºÍÓ°Ïì
ÔÚ½»Á÷µçÁ¦ÏµÍ³ÖУ¬·¢µç»úÔÚ·¢Óй¦¹¦ÂʵÄͬʱҲ·¢ÎÞ¹¦¹¦ÂÊ£¬ËüÊÇÖ÷ÒªµÄÎÞ¹¦¹¦ÂʵçÔ´£»ÔËÐÐÖеÄÊäµçÏß·£¬ÓÉÓÚÏß¼äºÍÏ߶ԵؼäµÄµçÈÝЧӦҲ²úÉú²¿·ÖÎÞ¹¦¹¦ÂÊ£¬³ÆÎªÏß·µÄ³äµç¹¦ÂÊ£¬ËüºÍµçѹµÄ¸ßµÍ¡¢Ïß·µÄ³¤¶ÌÒÔ¼°Ïß·µÄ½á¹¹µÈÒòËØÓйء£µçÄܵÄÓû§£¨¸ººÉ£©ÔÚÐèÒªÓй¦¹¦ÂÊ (P)µÄͬʱ»¹ÐèÒªÎÞ¹¦¹¦ÂÊ(Q)£¬Æä´óСºÍ¸ººÉµÄ¹¦ÂÊÒòÊýÓйأ»Óй¦¹¦ÂʺÍÎÞ¹¦¹¦ÂÊÔÚµçÁ¦ÏµÍ³µÄÊäµçÏß·ºÍ±äѹÆ÷ÖÐÁ÷¶¯»á²úÉúÓй¦¹¦ÂÊËðºÄ(ΔP)ºÍÎÞ¹¦¹¦ÂÊËðºÄ(ΔQ)£¬Ò²»á²úÉúµçѹ½µÂä(ΔU)¡£ ËüÃÇÖ®¼äÓÐÈçϹØÏµ£º
ʽÖÐP¡¢Q·Ö±ðΪÁ÷ÈëÊäµçÏߣ¨»ò±äѹÆ÷£©µÄÓй¦¹¦ÂʺÍÎÞ¹¦¹¦ÂÊ£¬U ÊÇÊäµçÏߣ¨»ò±äѹÆ÷£©ÓëP¡¢Qͬһµã²âµÃµÄµçѹ£¬R¡¢X Ôò·Ö±ðÊÇÊäµçÏߣ¨»ò±äѹÆ÷£©µÄµç×èºÍµç¿¹¡£
Óɴ˿ɼû£¬ÎÞ¹¦¹¦ÂÊÔÚÊäµçÏß¡¢±äѹÆ÷ÖеÄÁ÷¶¯»áÔö¼ÓÓй¦¹¦ÂÊËðºÄºÍÎÞ¹¦¹¦ÂÊËðºÄÒÔ¼°µçѹ½µÂ䣻ÓÉÓÚ±äѹÆ÷¡¢¸ßѹ¼Ü¿ÕÏß·Öе翹ֵԶԶ´óÓÚµç×èÖµ£¬ËùÒÔÎÞ¹¦¹¦ÂʵÄËðºÄ±ÈÓй¦¹¦ÂʵÄËðºÄ´ó£¬²¢ÇÒÒýÆðµçѹ½µÂäµÄÖ÷ÒªÒòËØÊÇÎÞ¹¦¹¦ÂʵÄÁ÷¶¯¡£
Ò»°ãÇé¿öÏ£¬µçÁ¦ÏµÍ³Öз¢µç»úËù·¢µÄÎÞ¹¦¹¦ÂʺÍÊäµçÏߵijäµç¹¦Âʲ»×ãÒÔÂú×㸺ºÉµÄÎÞ¹¦ÐèÇóºÍϵͳÖÐÎÞ¹¦µÄËðºÄ£¬²¢ÇÒΪÁ˼õÉÙÓй¦ËðʧºÍµçѹ½µÂ䣬²»Ï£Íû´óÁ¿µÄÎÞ¹¦¹¦ÂÊÔÚÍøÂçÖÐÁ÷¶¯£¬ËùÒÔÔÚ¸ººÉÖÐÐÄÐèÒª¼Ó×°ÎÞ¹¦¹¦ÂʵçÔ´£¬ÒÔʵÏÖÎÞ¹¦¹¦Âʵľ͵ع©Ó¦¡¢·ÖÇøÆ½ºâµÄÔÔò¡£
ÎÞ¹¦²¹³¥µÄ×÷ÓÃ
ÎÞ¹¦²¹³¥¿ÉÒÔÊÕµ½ÏÂÁеÄÐ§Òæ£º
£¨1£©Ìá¸ßÓû§µÄ¹¦ÂÊÒòÊý£¬´Ó¶øÌá¸ßµç¹¤É豸µÄÀûÓÃÂÊ£»
£¨2£©¼õÉÙµçÁ¦ÍøÂçµÄÓй¦ËðºÄ£»
£¨3£©ºÏÀíµØ¿ØÖƵçÁ¦ÏµÍ³µÄÎÞ¹¦¹¦ÂÊÁ÷¶¯£¬´Ó¶øÌá¸ßµçÁ¦ÏµÍ³µÄµçѹˮƽ£¬¸ÄÉÆµçÄÜÖÊÁ¿£¬Ìá¸ßÁ˵çÁ¦ÏµÍ³µÄ¿¹¸ÉÈÅÄÜÁ¦£»
£¨4£©ÔÚ¶¯Ì¬µÄÎÞ¹¦²¹³¥×°ÖÃÉÏ£¬ÅäÖÃÊʵ±µÄµ÷½ÚÆ÷£¬¿ÉÒÔ¸ÄÉÆµçÁ¦ÏµÍ³µÄ¶¯Ì¬ÐÔÄÜ£¬Ìá¸ßÊäµçÏßµÄÊäËÍÄÜÁ¦ºÍÎȶ¨ÐÔ£»
£¨5£©×°Éè¾²Ö¹ÎÞ¹¦²¹³¥Æ÷(SVS)»¹ÄܸÄÉÆµçÍøµÄµçѹ²¨ÐΣ¬¼õСг²¨·ÖÁ¿ºÍ½â¾ö¸ºÐòµçÁ÷ÎÊÌâ¡£¶ÔµçÈÝÆ÷¡¢µçÀ¡¢µç»ú¡¢±äѹÆ÷µÈ£¬»¹ÄܱÜÃâ¸ß´Îг²¨ÒýÆðµÄ¸½¼ÓµçÄÜËðʧºÍ¾Ö²¿¹ýÈÈ¡£
ÎÞ¹¦²¹³¥×°ÖÃ
³ý·¢µç»úºÍÊäµçÏßÍâµÄÎÞ¹¦µçÔ´Ö÷ÒªÓУº
£¨1£©²¢ÁªµçÈÝÆ÷×éÊÇÒ»ÖÖ¾²Ì¬µÄÎÞ¹¦²¹³¥×°Öá£ÓÃËü½øÐеIJ¹³¥³ÆÎª²¢ÁªµçÈݲ¹³¥¡£
£¨2£©Í¬²½µ÷Ïà»ú£»
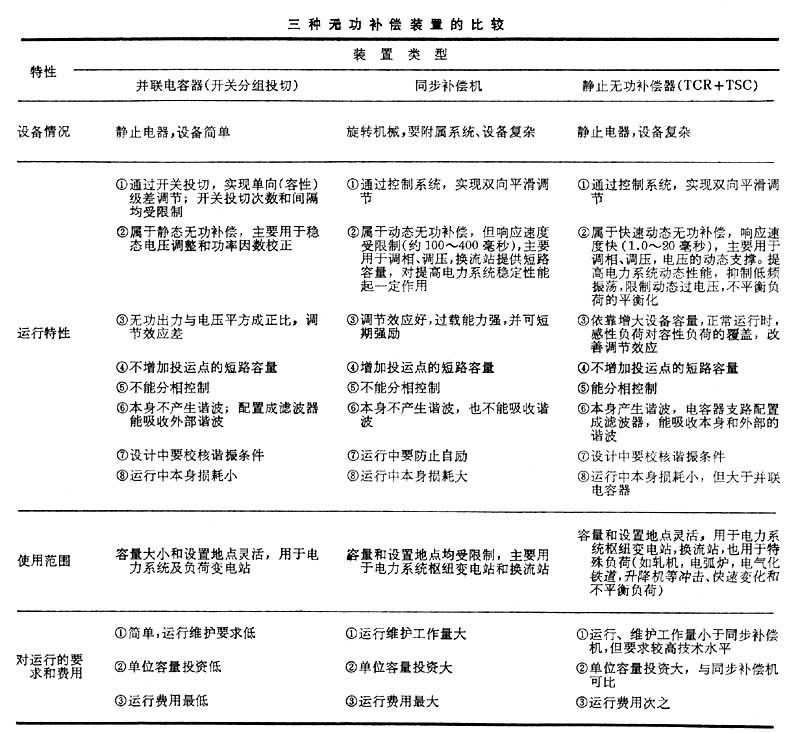
£¨3£©¾²Ö¹ÎÞ¹¦²¹³¥Æ÷¡£ºóÁ½ÕßÊôÓÚ¶¯Ì¬µÄÎÞ¹¦²¹³¥×°Öá£3ÖÖÎÞ¹¦²¹³¥×°ÖõÄÐÔÄܱȽϼû±í¡£
ÁíÍ⣬ÔÚÔ¶·½Ë®µçÕ¾ºÍ¿Ó¿Ú»ðµç³§µÈµÄ³öÏßĸÏßÉÏ£¬³¤¾àÀëÊäµçÏßµÄÁ½²àÏß·ÉÏ£¬ÒÔ¼°³¤¾àÀëÊäµçÏߵĿª¹ØÕ¾µÈµØ·½½ÓÓв¢Áªµç¿¹Æ÷£¬Ò²ÊÇÒ»ÖÖÎÞ¹¦²¹³¥×°Öá£ÓÃÆä½øÐеIJ¹³¥³ÆÎª²¢Áªµç¿¹²¹³¥¡£Ô¶·½µçÕ¾³ö¿ÚĸÏßÉϵIJ¢Áªµç¿¹Æ÷Ö÷ÒªÊÇÎüÊÕ·¢µç»úËù·¢µÄÎÞ¹¦¹¦ÂÊ£¬ÒÔʹ·¢µç»úÄÜÔËÐÐÔÚºÏÀíµÄ¹¦ÂÊÒòÊý϶øÓÖ±ÜÃâÎÞ¹¦µÄ³¤¾àÀëÊäËÍ¡£³¤¾àÊäµç¼¶ÉÏÅäÖõIJ¢Áªµç¿¹Æ÷£¬Ö÷ÒªÊÇÎüÊÕÏß·¿ÕÔØºÍÇáÔØÊ±µÄ³äµç¹¦ÂÊ£¬Ê¹ÑØÏßµçѹ·Ö²¼ºÏÀí²¢½µµÍ¹¤ÆµÎÈ̬ºÍÔÝ̬¹ýµçѹ¡£
