[拼音]:shiyan
[外文]:edible salt
以氯化钠为主要成分、供人类食用的盐。中国食盐标准由国家规定,感官指标为色白,无可见的外来杂物,味咸,无苦味,无异臭。理化指标应符合规定要求(表1)。食盐分精制盐、粉碎洗涤盐、普通盐,此外还有特种食盐。
精制盐
以地下天然卤水、岩盐水溶开采得到的卤水和溶解粗盐制成的卤水为原料,用化学方法除去其中的可溶性杂质,澄清后,再经蒸发、结晶、脱水、干燥、筛分而成。理化指标要求高。如中国海盐场、湖盐场都以原盐化卤,通过多效真空蒸发,再制成精制盐(见海盐、湖盐),一般含NaCl99%,白度80~86,颗粒通过20~60目的占60%以上。井矿盐区都以岩盐水溶开采得到的卤水或地下天然囟水为原料,生产精制盐。
在经过筛选的精制盐中,添加适量的抗结剂(亚铁氰化钾,碱式碳酸镁或钠、铝的硅酸盐等),搅拌均匀,即成餐桌盐。中国餐桌盐一般含NaCl99.9%以上、粒度通过32~48目的占85%以上,加碱式碳酸镁0.15%,混合制成;英国使用钠、铝硅酸盐作抗结剂,还添加0.0374%右旋糖和0.0062%碳酸钠作稳定剂。
粉碎洗涤盐以海盐、湖盐为原料,经过粉碎、洗涤、脱卤而成的盐。用以腌制鱼、肉、菜,需控制适当的粒度,以保持一定的溶解速度。上述方法制得的盐再经干燥和筛分的称为粉洗精盐。中国粉洗精盐含NaCl98.5%,不溶物在0.1%以下。
普通盐包括粗盐和日晒精细盐。粗盐即海、湖盐区生产的原盐。日晒精细盐指中国南方海盐区根据气温高、降水频的特点,采用新卤、薄晒、短期结晶、定期活动卤水与盐碴的工艺,晒出颗粒均匀的细盐。中国生产的日晒精细盐,含NaCl96.41%,MgCl20.06%,MgSO40.15%,CaSO40.45%,不溶物0.06%,水分2.87%,粒度通过32目的占80%以上。
特种食盐以食盐为载体,添加一定比例有特殊作用的物质而成。包括有防治疾病作用的加碘盐、加硒盐、海群生盐、低钠盐等和调味盐。
(1)加碘盐:加入一定比例的碘化物和稳定剂的食盐。食用加碘盐,是防止地方性碘缺乏症的一种有效方法。中国规定碘缺乏症病区食盐加碘的浓度为:1/50000 ~1/20000;联合国世界卫生组织向病区推荐1/100000浓度的碘盐;联邦德国碘盐的含碘量为1/250000,是世界上碘盐浓度最低的国家;美国碘盐浓度为1/10000,是世界上碘盐浓度最高的国家。
(2)加硒盐:加入一定比例的硒化物的食盐。对防止克山病、大骨节病有一定疗效。中国生产的加硒盐,含亚硒酸钠15/1000000。
(3)海群生盐:按一定比例掺拌海群生原粉的食盐。有防治丝虫病的功能。
(4)低钠盐:根据人体需要,适当降低食盐中的钠含量,增加钾、镁含量的新型食盐。低钠盐可调整体内钠、钾、镁离子的平衡,对防治高血压和心血管病具有一定的疗效。中国生产的低钠盐,含 NaCl65%,KCl25%,MgSO4·7H210%。世界各国生产的低钠盐品种较多。美国的低钠盐含NaCl50%,KCl50%。芬兰在1985年研制成功一种新型的低钠盐,含NaCl57%、KCl28%、MgSO412%,还有 2%的氨基酸α-细胞溶素。这种细胞溶素除有调味作用外,还有减少心肌梗塞和脑血栓作用。
(5)加铁补血盐:铁元素含量达到8000ppm左右的食盐。通常往食盐中加入适量硫酸亚铁等铁强化剂获得。供缺铁性贫血病人食用。
(6)加氟防龋盐:添加氟化钠等氟化合物,使氟元素达到100~250ppm的食盐。适用于低氟地区,对龋齿有一定的疗效。
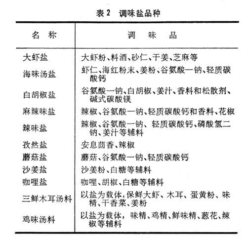
(7)调味盐:以精制盐为主体或载体,添加各种不同风味的调味品制得的食盐(表2)。
