[拼音]:yinshuazhi
[外文]:printing paper
各种书刊、图表、文件、证券、商标等印刷用纸的统称。新闻纸也是印刷纸的一种,但习惯上将其单独列为一类。印刷纸有卷筒和平板两种,分别适用于轮转印刷机和平板印刷机。
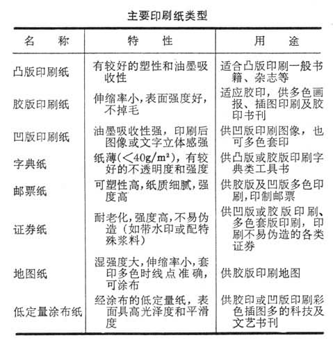
根据印刷方面对凸版印刷、胶版印刷、凹版印刷的不同技术要求和各种印刷品的特定需要,印刷纸有多种不同品种来适应各种不同的需要(见表)。印刷纸普遍要求色度浅、洁净平整、厚薄均一和较好的油墨吸收性和不透印性,并具适应印刷需要的物理强度。
按印刷方式分为凸版印刷纸、凹版印刷纸、胶版印刷纸,按用途分为字典纸、证券纸等;也可按两者综合划分如胶印书刊纸、凹印邮票纸等。
