[拼音]:gonghai shijian
[外文]:public nuisance events
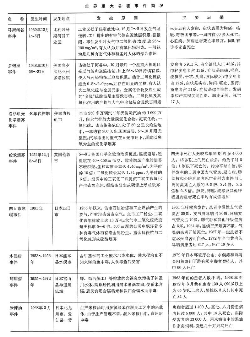
因环境污染造成的在短期内人群大量发病和死亡的事件。公害事件按其发生原因分为:
(1)大气污染公害事件,是由于煤和石油燃烧排放的大气污染物造成的。如英国伦敦烟雾事件、英国格拉斯哥烟雾事件、美国多诺拉镇烟雾事件;日本横滨哮喘病事件、日本四日市哮喘病事件、美国新奥尔良市哮喘病事件;美国、日本、德意志联邦共和国、加拿大、澳大利亚、荷兰等国发生的光化学烟雾事件等。
(2)水体污染公害事件,是由于工业生产把大量化学物质排入水体造成的。如日本的水俣病事件。
(3)土壤污染公害事件,是由于工业废水、废渣排入土壤造成的。如含镉工业废水引起的日本富山县的痛痛病事件,工业废渣引起的美国纽约州拉夫运河河谷的土壤污染事件。
(4)食品污染公害事件,是由于有毒化学物质(食品添加剂)和致病生物等进入食品造成的。如日本的米糠油事件等。世界重大公害事件简况见表。
据调查,英国伦敦1873~1962年曾发生过 6次重大的大气污染公害事件。美国1961~1976年曾发生过 130起水污染事件。这些事件都造成成千上万的人发病,甚至死亡。可以看出,公害事件给人类带来具有灾难性的后果。近年来,虽然严重的公害事件很少发生,但环境污染引起的潜在危害尚难以估量。
