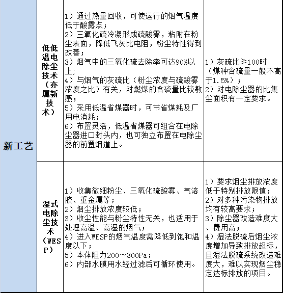
各种除尘技术(各除尘工艺、新技术等)特点及适用范围 西门观止 / 2017-04-06 浏览 电除尘、电袋复合除尘和袋式除尘技术特点和适用范围见表B1 电除尘新技术及新工艺特点和适用范围见表B2。 滤料新技术特点和适用范围见表B3。 阅读全文