文章编号:1004-6429(2013)05-0142-02
1.煤矿矿井水的来源及性质
1.1煤矿矿井水的来源
煤矿矿井水的来源包括两个方面:一是自然地下水,即煤炭开采过程中涌(渗)入巷道的地下水,为安全生产而排出的自然地下水;二是煤尘矿井水,即井下采煤生产过程中洒水降尘、灭火、灌浆、消防及液压设备产生的含煤尘矿井水。因此,矿井水的特性取决于成煤的地质环境和煤系底层的矿物化学成分,其中井田水文地质条件及充水因素对于矿井开采过程中矿井水的水质、水量有着决定性的影响。
1.2煤矿矿井水的性质
矿井水的水质有很大的差异,具有明显的煤炭行业特征,我国矿井水的水质成分主要是悬浮物(SS)和可溶性无机物。矿井水中SS主要由煤粉、岩粉组成,其含量较不稳定,不仅同一矿区各矿矿井水浓度差异较大,而且同一矿井不同时期排水浓度差异也很大。另外,矿井水流经采煤巷道和工作面时,由于受到人为的影响,有部分有机物掺入水体中,矿井水中SS的主要成分是煤粉,能被重铬酸钾等强氧化剂所氧化,因此显示有相对较高的CODcr。同时受到煤、废机油、乳化油等污染,矿井水排放还含有一定量的油类。此外,由于受到生产活动和人类遗弃物的污染,所以菌类数量普遍超标。但该矿井水中石油类、金属、非金属等污染物质含量较低,故不必考虑。
2.煤矿矿井水处理原理
矿井水主要具有SS浓度高的特征,所以矿井水中SS的去除应该是首先考虑的问题,在去除SS的同时,也降低COD的含量。通过工艺单元组合确保各种杂质含量降低到最低水平,从而消减污染物的排放量。
2.1SS的去除原理
污水中的无机颗粒和有机颗粒靠自然沉淀作用或靠絮凝剂的吸附沉淀被去除。另外,为了进一步净化污水,还可设置过滤器深化处理。
出水中悬浮物的浓度不仅关系到出水SS指标,而且还涉及出水中BOD5、CODcr的指标。这是因为悬浮物的组成主要是煤粉和絮凝反应产生的絮凝体,较高的悬浮物含量会使得水中的BOD5、CODcr增加。因此,控制矿井水的SS指标是最基本的,也是很重要的。污水处理方案选用合理,工艺参数值恰当,完全能够使尾水SS指标达到出水要求。
2.2COD的去除原理
矿井水中COD浓度高的原因主要是矿井水中SS的质量分数高,矿井水中SS的主要成分是煤粉,能被重铬酸钾等强氧化剂所氧化,因此显示有相对较高的CODcr。所以当SS被去除时,绝大部分的COD同时被去除。
2.3细菌微生物的去除原理
矿井水的产生过程中因有人类的生产活动所以会引入一些微生物,而微生物的存在是人们无法用肉眼所能看到的,为了达到废水资源化利用的要求,在污水处理终端必须进行消毒。污水消毒的方法有很多种,其中在矿井水处理中常用到的有二氧化氯消毒法,其方法高效、快速,便于操作。
3.矿井水处理工艺的选择
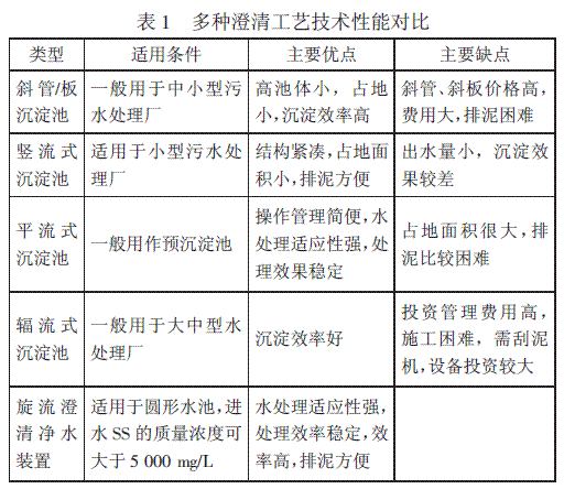
3.1核心工艺性能对比
通过上述分析,矿井水处理可采用混凝沉淀的方法,在去除SS的同时,降低矿井水中的COD,使出水达到排放标准。旋流澄清净化装置是一种新型污水处理设备,具有投资小、运行费用低、运行稳定可靠等优点。表1是旋流澄清净化装置与其他常规矿井水处理设备的性能对比。

3.2工艺流程
矿井污水通过提升泵从井下水仓提升至地面调节池内后,加入絮凝剂进入旋流澄清净水装置内,进行混合、絮凝、沉淀等过程,经沉淀后的清水从设备上部流出进入中间水池,为了使污水中污染物得到进一步净化,再由提升泵提升入机械过滤器进行深度处理,处理后的出水经二氧化氯消毒后进入清水池。旋流澄清池排污时,打开排污阀,污泥重力排至污泥池,污泥浓缩后再进行压滤,产生的泥饼再进行利用。具体工艺流程见图1。

3.3工艺特点
旋流澄清净水工艺打破了污水处理的常规,通过对污水的超速处理,使处理设备大大简化,土地占用面积大幅减少,并且将对污水处理运营成本降低到最低水平。此工艺主要有以下技术特点:
沉降速度极快,直接缩短工艺流程,大幅度地减少了基础建设成本及节约了土地使用面积;处理污水范围广,处理原水不受水温和pH值的影响,可用于各种矿山污水处理及工业污水处理;处理后形成的沉降渣呈抱团状,不易碎,脱水性好;处理水透明度极高,可直接运用于工业回用水;处理水的自我净化能力强,能在相当长时间内保持自净能力;处理过程时间短,比传统的处理工艺节约占地面积2/3;处理设备简单,易操作,运行费用低。
4.结语
根据矿井水的特点,在综合考虑处理效果、工程投资、处理成本等各方面的基础上,采用旋流澄清+机械过滤的净化装置能够有效地处理矿井污水中的污染物,达到工业回用水的标准,这样既节约了宝贵的水资源,又防止了污水不恰当的外排污染矿区周围的环境。















