景观环境水体补水可分为:观赏性景观环境用水和娱乐性景观环境用水,水质应满足《城市污水再生利用景观环境用水水质》(GB/T18921-2002)要求。
1、 观赏性景观环境用水
指人体非直接接触的景观环境用水,包括不设娱乐设施的景观河道、景观湖泊及其他观赏性景观用水。它们由再生水组成,或部分由再生水组成(另一部分由天然水或自来水组成)。观赏性景观环境用水应重点关注营养盐及色度、嗅味等。
观赏性景观环境用水工艺
2、 娱乐性景观环境用水
指人体非全身性接触的景观环境用水,包括设有娱乐设施的景观河道、景观湖泊及其他娱乐性景观用水。它们由再生水组成,或部分由再生水组成(另一部分由天然水或自来水组成)。娱乐性景观环境用水应考虑人体接触的健康风险及水体富营养化的风险,因此重点关注营养盐、病原微生物、有毒有害有机物及色度、嗅味等。
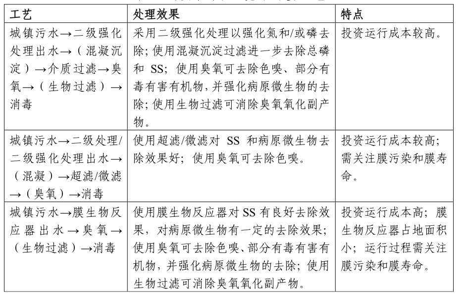
娱乐性景观环境用水工艺
(1)景观环境用水在保证消毒效果的同时应避免过度消毒,防止余氯及消毒副产物对水生生物影响。在条件许可的情况下建议采用臭氧或紫外消毒技术。。
(2)对有毒有害有机物、色度和嗅味的去除,建议采用臭氧氧化或臭氧氧化-生物过滤组合工艺。















