1 ÉúÎïÆØÆøÁ÷»¯´²¼¼ÊõÊǽéÓÚÉúÎï½Ó´¥Ñõ»¯¹¤ÒÕºÍÉúÎïÆØÆøÂ˳ع¤ÒÕµÄÒ»ÖÖеÄË®´¦Àí¹¤ÒÕ£¬ËüÎüÈ¡ÁËÉúÎï½Ó´¥Ñõ»¯¹¤ÒÕºÍÉúÎïÆØÆøÂ˳صÄÓŵ㣬¾ßÓгöˮˮÖʺá¢ÉúÎïÁ¿´ó¡¢´¦Àí¸ººÉ¸ß¡¢Íѵª³ýÁ×Ч¹ûºÃ¡¢ÎÞÐë·´³åÏ´µÈÓŵ㡣Ŀǰ£¬ËüÒѾ¿ªÊ¼ÔÚ³ÇÊÐÎÛË®´¦Àí¡¢Ð¡ÇøÉú»îÎÛË®´¦Àí¡¢¹¤Òµ·ÏË®´¦Àí¡¢Î¢ÎÛȾԴˮԤ´¦Àí¡¢³ÇÊÐÎÛË®¶þ¼¶³öË®»ØÓô¦ÀíµÈ·½Ãæ¡£
2 ÉúÎïÆØÆøÁ÷»¯³Ø¼¼ÊõµÄÌØµã¼°Äܽâ¾öµÄ¹Ø¼üÎÊÌâ
2.1 ÉúÎïÆØÆøÁ÷»¯³ØµÄ¼¼ÊõÌØµã
ÓëÆäËüºÃÑõË®´¦Àí¹¤ÒÕÏà±È£¬ÉúÎïÆØÆøÁ÷»¯³Ø¹¤ÒÕÓÐÒÔϼ¼ÊõÌØµã£º
¢Ù ÉúÎïÁ¿´ó¡£²ÉÓÃÁËÐÂÐ͵ÄÌîÁÏ¡ª¡ªLTÐÍÉúÎïÁ÷»¯ÌîÁÏ¡£ÕâÖÖÐÂÐÍÌîÁϾßÓбȱíÃæ»ý´ó¡¢¹ÒĤÈÝÒס¢ÉúÎïĤ¸üпìµÈÓŵ㡣ÓÉÓÚ¾ßÓнϴóµÄ±È±íÃæ»ýºÍ¹ÒĤÈÝÒ×µÈÌØµã£¬Òò¶øÉúÎïÁ¿´ó£¬ÉúÎïÁ¿¿ÉÒÔ´ïµ½10-20g/LÒÔÉÏ£¬±ÈÆÕͨ»îÐÔÎÛÄà·¨¸ß³ö5±¶ÒÔÉÏ£¬Í¬½Ó´¥Ñõ»¯¹¤ÒÕÏ൱£»¶øÇÒÓÉÓÚÉúÎïĤ¸üбȽϿ죬Òò¶øÎ¢ÉúÎï¾ßÓнϸߵĻîÐÔ£¬´ó´óÌá¸ßÁË´¦ÀíЧÂʺÍÎÛË®´¦ÀíЧ¹û¡£
¢Ú ´«ÖÊЧÂʸߡ£ÓÉÓÚ±¾¹¤ÒÕµÄÌØµã£¬ÌîÁÏÔÚ³ØÖÐÒ»Ö±´¦ÓÚÁ÷»¯×´Ì¬£¬ÓÉÓÚ¿ÕÆø½Á¶¯Ê¹Õû¸ö·´Ó¦³ØÄÚÎÛË®ºÍÌîÁϳä·Ö½Ó´¥£¬ÉúÎïĤºÍË®Á÷Ö®¼ä²úÉú½Ï´óµÄÏà¶ÔÁ÷ËÙ£¬¼Ó¿ìÁËϸ¾ú±íÃæµÄ½éÖʸüУ¬ÔöÇ¿ÁË´«ÖÊЧ¹û£¬¼Ó¿ìÁËÉúÎï´úлËÙ¶È¡£¶ø½Ó´¥Ñõ»¯¹¤ÒÕÓÉÓÚÌîÁÏÊǹ̶¨µÄ£¬ÔÚ³ØÖгöÏÖÁËÆØÆøÇøºÍ·ÇÆØÆøÇø£¬Òò¶ø½µµÍÁËÈÝ»ý¸ººÉ¡£
¢Û ³äÑõЧÂʸߡ£ÓÉÓÚÌîÁÏÔÚË®ÖÐÒ»Ö±³ÊÁ÷»¯×´Ì¬£¬ÌîÁϲ»¶ÏµÄÓëÆøÅݽøÐнӴ¥²¢²»¶ÏÇиÒò¶øÆä³äÑõЧÂʸߣ¬¶¯Á¦Ð§ÂÊÔÚ3kg/(kw¡¤h)ÒÔÉÏ£¬Ïà±ÈÆäËü¹¤ÒÕÌá¸ß30%£¬³äÑõЧÂʵÄÌá¸ßÓÐÀûÓÚ¼Ó¿ìÓлúÎïµÄÑõ»¯ËÙ¶È¡£
¢Ü ¾ßÓнϸߵÄÎÛȾÎï´¦Àí¸ººÉ¡£ÔÚÎÛË®´¦Àí¹¤ÒÕÖУ¬ÆäBOD¸ººÉ¿ÉÒÔ´ïµ½5-6kg/(m3ÌîÁÏ¡¤d)£»Èç¹ûÒª½øÐÐÍѵª³ýÁ×´¦Àí£¬BOD¸ººÉ¿ÉÒÔ½µµÍµ½1-3kg/(m3ÌîÁÏ¡¤d)¡£
¢Ý ÍѵªÐ§¹ûºÃ¡£ÓÉÓÚÌîÁϱíÃæº¬Óн϶àµÄÏõ»¯¾úºÍ·´Ïõ»¯¾ú£¬Òò¶ø±¾¹¤ÒÕ¾ßÓÐÁ¼ºÃµÄÍѵªÐ§¹û¡£Èç¹ûÅäºÏA2/O¹¤ÒÕ£¬ÆäÍѵª³ýÁ×Ч¹û¸ü¼Ñ¡£
¢Þ ³öˮЧ¹ûºÃ¶øÇÒÎȶ¨£¬ÌرðÊÊÓÃÓÚ³ÇÕòÎÛË®¶þ¼¶³öË®µÄ»ØÓÃË®´¦Àí¹¤ÒÕ¹ý³ÌÖС£ÅäºÏ½Ó´¥³Áµí¹¤ÒÕ£¬Æä³öË®COD¿ÉÒÔ½µµÍµ½50mg/lÒÔÏ£¬BOD5¿ÉÒÔ½µµÍµ½5mg/lÒÔÏ£¬SS¿ÉÒÔ½µµÍµ½5mg/lÒÔÏ£¬°±µª¿ÉÒÔ½µµÍµ½5mg/lÒÔÏ£¬ÍêÈ«¿ÉÒÔÂú×ã¡¶Éú»îÔÓÓÃˮˮÖʱê×¼¡·£¨CJ/T 48-1999£©µÄÏÞÖµÒªÇó¡£Èç¹ûÓ¦ÓÃÓÚÀäÈ´Ë®µÄ»ØÓ㬿ÉÒÔ×÷ΪÉúÎï´¦ÀíÔ¤´¦Àí½×¶Î£¬ºóÐøÔö¼Ó»ìÄý¡ª¹ýÂË¡ªÏû¶¾µÈ¹¤Òս׶Ρ£
¢ß ÔÚÓ¦Ó÷½Ã档ͬ½Ó´¥Ñõ»¯¹¤ÒÕÏà±È£¬Ê¡È´ÁËÌîÁÏ¿ò¼Ü£¬ÌîÁÏͶ¼Ó·½±ã£»Í¬ÆØÆøÉúÎïÂ˳ØÏà±È£¬²»ÓýøÐз´³åÏ´£¬½µµÍÁËͶ×Ê·ÑÓúÍÔËÐзÑÓã¬ÔËÐÐÁ¬ÐøÎȶ¨¡£¡£
2.2 Äܹ»½â¾öµÄ¹Ø¼üÎÊÌâ
ÔÚÏÖÔڵijÇÕòÎÛË®»ØÓü¼ÊõÑо¿¹ý³ÌÖУ¬Ò»°ã½Ï¶à²ÉÓõÄÊÇÖ±½Ó½«¶þ¼¶³öË®½øÐÐÎﻯ´¦Àí£¬¼´¼ÓÒ©¡¢»ìÄý¡¢¹ýÂË¡¢Ïû¶¾µÈ¹¤ÒÕ¡£ÔÚÕâÌ×¹¤ÒÕÖУ¬ÓÉÓÚ¶þ¼¶³öË®ÖÐÓлúÎÛȾÎïŨ¶ÈÒÀÈ»±È½Ï¸ß£¬Òò¶øÐèÒªÏûºÄ´óÁ¿µÄÐõÄý¼ÁºÍÏû¶¾¼Á£¬¶øÇÒ²úÉúÁË´óÁ¿µÄ»¯Ñ§ÎÛÄ࣬Ôì³ÉÁ˶þ´ÎÎÛȾ£»Í¬Ê±²Ù×÷¸´ÔÓ£¬ÌرðÊǼÓÒ©³ÌÐò±È½ÏÄÑÒÔ¿ØÖÆ¡£Èç¹û³ÇÕòÎÛË®³§Ã»ÓнøÐÐÍѵª³ýÁ×´¦Àí£¬»¹ÒªÃæÁÙÒ»¸öÍѵª³ýÁ×µÄÎÊÌâ¡£Èç¹û²ÉÓÃÉúÎïÆØÆøÁ÷»¯³Ø¹¤ÒÕ+Îﻯ´¦ÀíµÄ¹¤ÒÕ£¬¿ÉÒÔ½â¾öÒÔϼ¸¸öÄÑÌ⣺
¢Ù ±£Ö¤Á˳öË®µÄÎȶ¨ÐԺͳöË®ÖÊÁ¿¡£ÅäºÏ½Ó´¥³Áµí¹¤ÒÕ£¬ÉúÎïÆØÆøÁ÷»¯³Ø³öË®COD¿ÉÒÔ½µµÍµ½50mg/lÒÔÏ£¬BOD5¿ÉÒÔ½µµÍµ½5mg/lÒÔÏ£¬SS¿ÉÒÔ½µµÍµ½5mg/lÒÔÏ£¬°±µª¿ÉÒÔ½µµÍµ½5mg/lÒÔÏ£¬ÔÙ¾¹ýÏû¶¾¹¤ÒÕÍêÈ«¿ÉÒÔÂú×ã¡¶Éú»îÔÓÓÃˮˮÖʱê×¼¡·£¨CJ/T 48-1999£©µÄÏÞÖµÒªÇó£¬Ò²¾ÍÊÇ˵²»ÐèÒªºóÐøµÄÎﻯ´¦Àí¼´¿É´ïµ½Éú»îÔÓÓÃˮˮÖʱê×¼£¬¿ÉÒÔÖ±½ÓÓ¦ÓÃÓÚ³ÇÊÐÂÌ»¯¡¢³å²Þ¡¢Ï´³µ¡¢É¨³ýµÈ¡£
¢Ú ¼õÉÙÁËͶҩÁ¿¡£ÓÉÓÚÒÔÉÏÔÒò£¬¿ÉÒÔ´ó´ó½µµÍ»ìÄý¼ÁµÄͶ¼ÓÁ¿£¬½µµÍÁËÔËÐгɱ¾¡£
¢Û ¼õÉÙÁËÎÛÄàÁ¿µÄÅÅ·Å¡£ÓÉÓÚ±¾¹¤ÒÕÖвúÉúµÄÊ£ÓàÎÛÄà·Ç³£ÉÙ£¬ËùÒÔ´ó´ó½µµÍÁËÎÛÄàÁ¿µÄÅÅ·Å£¬½µµÍÁË´¦Àí³É±¾¡£
¢Ü Äܹ»ÓÐЧµÄ½øÐгýÁ×Íѵª´¦Àí¡£ÅäºÏA2/O¹¤ÒÕ£¬¿ÉÒÔ½øÐÐÓÐЧµÄ½øÐÐÍѵª³ýÁס£
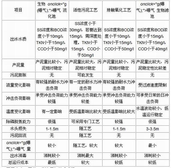
3 ÉúÎïÆØÆøÁ÷»¯³Ø¼¼ÊõÓëÆäËû¼¼ÊõЧ¹û¶Ô±È
ÏÖÔÚ½«ÉúÎïÆØÆøÁ÷»¯³Ø¼¼ÊõÓë»îÐÔÎÛÄ๤ÒÕ¡¢ÉúÎï½Ó´¥Ñõ»¯¹¤ÒÕ¡¢ÆØÆøÉúÎïÂ˳صĴ¦ÀíЧ¹û×öһ϶Աȡ£

4 ÓÃÓÚÖÐË®»ØÓõŤÒÕÁ÷³ÌÓë¼¼Êõ²ÎÊý
4.1 Èç¹û½«³öË®»ØÓÃÓÚ³ÇÊÐÂÌ»¯µÈÄ¿µÄ£¬ÆäÖ÷Òª¹¤ÒÕÁ÷³ÌÈçÏ£º
³ÇÕòÎÛË®´¦Àí³§¶þ¼¶³öË®¡úÉúÎïÆØÆøÁ÷»¯³Ø¡ú½Ó´¥³Áµí³Ø¡ú½Ó´¥Ïû¶¾³Ø¡úÇåË®³Ø¡ú»ØÓÃË®ÌáÉý±Ã¡ú»ØÓÃË®¹ÜµÀϵͳÉúÎïÆØÆøÁ÷»¯³Ø£¨¾ßÓгýÁ×Íѵª¹¦ÄÜ£©Ö÷Òª¼¼Êõ²ÎÊýÈçÏ£º
BOD¸ººÉ£º2kgBOD/£¨m3ÌîÁÏ¡¤d£©
Ë®Á¦Í£Áôʱ¼ä£º1-1.2h
ÆøË®±È£º4£º1
ÎÛÄà»ØÁ÷±È£ºÎÞ
Ðü¸¡ÌîÁÏÌî³äÂÊ£º30%
4.2 Èç¹û½«³öË®»ØÓÃÓÚ¹¤ÒµÀäÈ´ÓÃË®µÈÄ¿µÄ£¬ÆäÖ÷Òª¹¤ÒÕÁ÷³ÌÈçÏ£º
³ÇÕòÎÛË®´¦Àí³§¶þ¼¶³öË®¡ú½øË®ÌáÉý±Ã¡úÉúÎïÆØÆøÁ÷»¯³Ø¡ú½Ó´¥³Áµí³Ø¡ú»ìºÏ·´Ó¦³Ø¡úÏËάÇò¹ýÂËÆ÷¡ú½Ó´¥Ïû¶¾³Ø¡úÇåË®³Ø¡ú»ØÓÃË®ÌáÉý±Ã¡ú»ØÓÃË®¹ÜµÀϵͳ
ÉúÎïÆØÆøÁ÷»¯³Ø£¨¾ßÓгýÁ×Íѵª¹¦ÄÜ£©Ö÷Òª¼¼Êõ²ÎÊýÈçÏ£º
BOD¸ººÉ£º2kgBOD/£¨m3ÌîÁÏ¡¤d£©
Ë®Á¦Í£Áôʱ¼ä£º1-1.2h
ÆøË®±È£º4£º1
ÎÛÄà»ØÁ÷±È£ºÎÞ
Ðü¸¡ÌîÁÏÌî³äÂÊ£º30%
5 Ͷ×ʼ°ÔËÐгɱ¾¸ÅËã
¼ÙÉèÄâͶ×ʽ¨ÉèÒ»×ù5000¶Ö/ÈÕ¹æÄ£µÄ»ØÓÃË®´¦Àí¹¤³Ì£¨»ØÓÃÓÚ¹¤ÒµÀäÈ´ÓÃË®£©¡£
5.1 ÍÁ½¨·ÑÓÃ
| ÐòºÅ | Ãû³Æ | ÈÝ»ý | ÊýÁ¿ | ¸ÅË㣨Ԫ£© |
| 01 | ½øË®ÌáÉý±Ã¾® | 20 m3 | 1 | 10000.00 |
| 02 | ÉúÎïÆØÆøÁ÷»¯³Ø | 200m3 | 1 | 100000.00 |
| 03 | ½Ó´¥³Áµí³Ø | 100m3 | 1 | 50000.00 |
| 04 | ·´Ó¦³Ø | 40m3 | 1 | 20000.00 |
| 05 | ½Ó´¥Ïû¶¾³Ø | 100m3 | 1 | 50000.00 |
| 06 | ÇåË®³Ø | 1000m3 | 1 | 500000.00 |
| 07 | ¼ÓÒ©¼ä£¨º¬¼ÓÂȼ䡢¿ØÖÆÊÒ£© | 100m2 | 1 | 50000.00 |
| 08 | »ØÓÃË®¼Óѹ±Ã·¿ | 24m2 | 1 | 20000.00 |
| ×Ü¼Æ | 810000.00 | |||
| ÆäËû·ÑÓ㨰´20%¼ÆË㣩 | 810000.00¡Á20%=160000.00£¨Ôª£© | |||
| ÍÁ½¨·ÑÓÃ×Ü¼Æ | 960000.00Ôª | |||
5.2 Ö÷ÒªÉ豸¼°²ÄÁÏ
| ÐòºÅ | É豸Ãû³Æ | ÐͺŹæ¸ñ | µ¥Î» | ÊýÁ¿ | ¼Û¸ñ£¨Ôª£© |
| 01 | ½øË®ÌáÉý±Ã | AS5.5-4CB£¬5.5kw | ̨ | 3 | 30000.00 |
| 02 | Ðü¸¡ÇòÌîÁÏ | LT-100£¬m3 | 70 | 70000.00 | |
| 03 | »ìÄý¼ÁͶ¼ÓÉ豸 | 1kw | Ì× | 1 | 30000.00 |
| 04 | ÏËάÇò¹ýÂËÆ÷ | GXGLQ-100 | Ì× | 2 | 300000.00 |
| 05 | ¼ÓÂÈÏû¶¾É豸 | Ì× | 1 | 200000.00 | |
| 06 | ÈýÒ¶ÂÞ´Ä·ç»ú | SSR-100,11kw | ̨ | 3 | 120000.00 |
| 07 | »ØÓÃË®¼Óѹ±Ã | 18.5kw | ̨ | 3 | 10000.00 |
| 08 | ÆØÆø¹ÜµÀ | m2 | 50 | 20000.00 | |
| 09 | ÆäËû¹ÜµÀ | Ì× | 1 | 50000.00 | |
| 10 | µçÆø¿ØÖÆÏµÍ³ | Ì× | 1 | 80000.00 | |
| 11 | ÏËάÇò¹ýÂËÆ÷¼Óѹ±Ã | 18.5kw | ̨ | 3 | 15000.00 |
| 12 | ÏËάÇò¹ýÂËÆ÷·´³åÏ´±Ã | 22kw | ̨ | 1 | 5000.00 |
| 13 | ÒÔÉÏ×Ü¼Æ | 930000.00 | |||
| ÆäËû·ÑÓ㺰´40%¼ÆËã | 930000.00¡Á40%=372000.00 | ||||
| É豸·ÑÓÃ×Ü¼Æ | 1042000.00 | ||||
5.3 ¹¤³Ì×ÜͶ×ʸÅËã
¹¤³Ì×ÜͶ×ʸÅË㣺2002000.00Ôª£¬¶ÖË®·ÑÓÃ400Ôª¡££¨ÒÔÉÏ·ÑÓò»º¬Õ÷µØ·ÑµÈ£©
5.4 ³É±¾¸ÅËã
¢Ù É豸¡¢¹¹ÖþÎïÕ۾ɷÑÓ㨰´ÍÁ½¨½á¹¹30Äê¡¢É豸20Äê¼ÆË㣩£º0.046Ôª/¶Ö
¢Ú µçºÄ 0.166Ôª/¶Ö£¨º¬»ØÓÃË®¼Óѹ·ÑÓã©
¢Û Ò©ºÄ 0.250Ôª/¶Ö£¨ÆäÖлìÄý¼Á·ÑÓÃΪ0.10Ôª£¬Ïû¶¾¼Á·ÑÓÃΪ0.15Ôª£©
¢Ü È˹¤·ÑÓà 0.133Ôª/¶Ö£¨°´10ÈË£¬Ã¿ÈËÿÔÂ2000Ôª¼ÆË㣩
¢Ý άÐÞ±£Ñø·Ñ 0.011Ôª/¶Ö£¨°´Ã¿Äê20000Ôª¼ÆË㣩
ÒÔÉÏ×ܼƣº0.606Ôª/¶Ö
£¨£©















