[拼音]:wuji feijinshu cailiao
[外文]:inorganic nonmetallic material
以某些元素的氧化物、碳化物、氮化物、硼化物、硫系化合物(包括硫化物、硒化物及碲化物)和硅酸盐、钛酸盐、铝酸盐、磷酸盐等含氧酸盐为主要组成的无机材料的泛称。包括陶瓷、玻璃、水泥、耐火材料、搪瓷、磨料以及新型无机材料等。其中陶瓷一词,随着与陶瓷工艺相近的无机材料的不断出现,其概念的外延也不断扩大。最广义的陶瓷概念几乎与无机非金属材料的含意相同。无机非金属材料也和金属材料以及有机高分子材料等一样,是当代完整的材料体系中的一个重要组成部分。
普通无机非金属材料的特点是:耐压强度高、硬度大、耐高温、抗腐蚀。此外,水泥在胶凝性能上,玻璃在光学性能上,陶瓷在耐蚀、介电性能上,耐火材料在防热隔热性能上都有其优异的特性,为金属材料和高分子材料所不及。但与金属材料相比,它抗断强度低、缺少延展性,属于脆性材料。与高分子材料相比,密度较大,制造工艺较复杂。特种无机非金属材料的特点是:
(1)各具特色,例如:高温氧化物等的高温抗氧化特性;氧化铝、氧化铍陶瓷的高频绝缘特性;铁氧体的磁学性质;光导纤维的光传输性质;金刚石、立方氮化硼的超硬性质;导体材料的导电性质;快硬早强水泥的快凝、快硬性质等。
(2)各种物理效应和微观现象,例如:光敏材料的光-电、热敏材料的热-电、压电材料的力-电、气敏材料的气体-电、湿敏材料的湿度-电等材料对物理和化学参数间的功能转换特性。
(3)不同性质的材料经复合而构成复合材料,例如:金属陶瓷、高温无机涂层,以及用无机纤维、晶须等增强的材料。
沿革旧石器时代人们用来制作工具的天然石材是最早的无机非金属材料。在公元前6000~前5000年中国发明了原始陶器。中国商代(约公元前17世纪初~约前11世纪)有了原始瓷器,并出现了上釉陶器。以后为了满足宫廷观赏及民间日用、建筑的需要,陶瓷的生产技术不断发展。公元 200年(东汉时期)的青瓷是迄今发现的最早瓷器。陶器的出现促进了人类进入金属时代,中国夏代(约公元前22世纪末至约前21世纪初~约前17世纪初)炼铜用的陶质炼锅,是最早的耐火材料。铁的熔炼温度远高于铜,故铁器时代的耐火材料相应地也有很大发展。18世纪以后钢铁工业的兴起,促进耐火材料向多品种、耐高温、耐腐蚀方向发展。公元前3700年,埃及就开始有简单的玻璃珠作装饰品。公元前1000年前,中国也有了白色穿孔的玻璃珠。公元初期罗马已能生产多种形状的玻璃制品。1000~1200年间玻璃制造技术趋于成熟,意大利的威尼斯成为玻璃工业中心。1600年后玻璃工业已遍及世界各地区。公元前3000~前2000年已使用石灰和石膏等气硬性胶凝材料。随着建筑业的发展,胶凝材料也获得相应的发展。公元初期有了水硬性石灰,火山灰胶凝材料,1700年以后制成水硬性石灰和罗马水泥。1824年英国J.阿斯普丁发明波特兰水泥(见水泥)。上述陶瓷、耐火材料、玻璃、水泥等的主要成分均为硅酸盐,属于典型的硅酸盐材料。
18世纪工业革命以后,随着建筑、机械、钢铁、运输等工业的兴起,无机非金属材料有了较快的发展,出现了电瓷、化工陶瓷、金属陶瓷、平板玻璃、化学仪器玻璃、光学玻璃、平炉和转炉用的耐火材料以及快硬早强等性能优异的水泥。同时,发展了研磨材料、碳素及石墨制品、铸石等。
20世纪以来,随着电子技术、航天、能源、计算机、通信、激光、红外、光电子学、生物医学和环境保护等新技术的兴起,对材料提出了更高的要求,促进了特种无机非金属材料的迅速发展。30~40年代出现了高频绝缘陶瓷、铁电陶瓷和压电陶瓷、铁氧体(又称磁性瓷)和热敏电阻陶瓷(见半导体陶瓷)等。50~60年代开发了碳化硅和氮化硅等高温结构陶瓷、氧化铝透明陶瓷、β-氧化铝快离子导体陶瓷、气敏和湿敏陶瓷等。至今,又出现了变色玻璃、光导纤维、电光效应、电子发射及高温超导等各种新型无机材料。
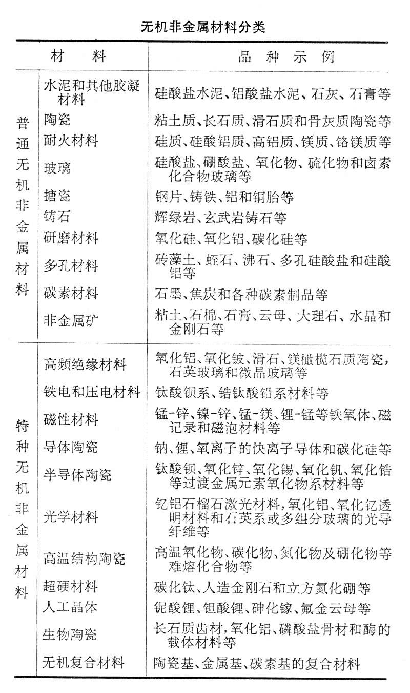
分类无机非金属材料的名目繁多,用途各异,因此,还没有一个统一而完善的分类方法。通常把它们分为普通的(传统的)和特种的(新型的)无机非金属材料两大类(见表)。前者指以硅酸盐为主要成分的材料并包括一些生产工艺相近的非硅酸盐材料;例如:碳化硅,氧化铝陶瓷,硼酸盐、硫化物玻璃,镁质、铬镁质耐火材料和碳素材料等。通常这一类材料生产历史较长、产量较大,用途也较广。后者主要指20世纪以来发展起来的、具有特殊性质和用途的材料。例如:压电、铁电、导体、半导体、磁性、超硬、高强度、超高温、生物工程材料及无机复合材料等。但这种划分也并非绝对,因为新型材料是从传统材料逐渐发展起来的,有些材料的归属很难确定。习惯上,无机非金属材料沿用传统生产工艺分为陶瓷、玻璃、水泥、耐火材料、搪瓷、碳素材料等类,同时新型材料按其生产工艺、用途和发展状况,又逐步形成一些新的材料类别,例如无机复合材料、无机多孔材料等。有些品种按习惯并入传统分类中,例如:铁电、压电陶瓷并入陶瓷;微晶玻璃、光导纤维等并入玻璃等。有的还可按照材料中的主要成分分类,有硅酸盐、铝酸盐、钛酸盐、磷酸盐、氧化物、氮化物、碳化物材料等;根据材料的用途分,有日用、建筑、化工、电子、航天、通信、生物、医学材料等;根据材料的性质分,有胶凝、耐火、隔热、耐磨、导电、绝缘、耐腐蚀、半导体材料等;根据材料的物质状态分,有晶体(单晶体、多晶体、微晶体)、非晶体及复合材料等,还可以从材料的外观形态分,有块状、多孔、纤维、晶须、薄膜材料等。
生产工艺
普通无机非金属材料的生产是采用天然矿石作原料。经过粉碎、配料、混合等工序,成型(陶瓷、耐火材料等)或不成型(水泥、玻璃等),在高温下煅烧成多晶态(水泥、陶瓷等)或非晶态(玻璃、铸石等),再经过进一步的加工如粉磨(水泥)、上釉彩饰(陶瓷)、成型后退火(玻璃、铸石等),得到粉状或块状的制品。特种无机非金属材料的原料多采用高纯、微细的人工粉料。单晶体材料用焰融、提拉、水溶液、气相及高压合成等方法制造。多晶体材料用热压铸、等静压、轧膜、流延、喷射或蒸镀等方法成型后再煅烧,或用热压、高温等静压等烧结工艺,或用水热合成、超高压合成或熔体晶化等方法制造粉状、块状或薄膜状的制品。非晶态材料用高温熔融、熔体凝固、喷涂、拉丝或喷吹等方法制成块状、薄膜或纤维状的制品。
展望未来科学技术的发展,对各种无机非金属材料,尤其是对特种新型材料提出更多更高的要求。材料学科有广阔的发展前景,复合材料、定向结晶材料、增韧陶瓷以及各种类型的表面处理和涂层的使用,将使材料的效能得到更大发挥。由于对材料科学基础研究的日益深入,各种精密测试分析技术的发展,将有助于按预定性能设计材料的原子或分子组成及结构形态的早日实现。
