[拼音]:shiyou kaicai de wuran he fangzhi
[外文]:pollution control in petroleum exploitation
在钻井、采油、采气、井下作业、油气集输等生产过程中,石油和其他污染物质,将随废水、废气、废渣排放出来污染大气、水体和土壤。
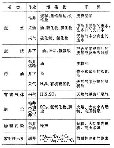
污染物及其来源
各种采油作业中排放的主要污染物及其来源见表。
防治措施
对油气田污染源、排污口和油气田区域环境应进行监测,以了解排污特性。研究污染发展趋势,为资源综合利用、防止污染提供依据。相应采取以下措施。
钻井废水处理钻井污水的物理化学特性随地层而异,处理技术应因地制宜。中国四川地区采用化学混凝法处理钻井废水,处理后水质达到国家农业灌溉用水标准。江汉地区采用盐水泥浆,污水含盐量大,不宜用化学法处理,采用清、污水分流,将内燃机冷却水和冲洗污水分为两个独立的循环系统,分别处理后回收利用。图1、图2为大庆 I-130型钻机循环系统流程简图。
采油废水处理
普遍应用的方法是将原油中脱除的废水,经除油、砂滤和化学处理后,水质达到一定指标,回注油层。采油废水水质随地层条件而异,在废水矿化度高,并含硫化氢、二氧化碳等气体时,会腐蚀处理系统的管道和机泵等设备,并产生结垢和细菌结膜等现象。应选择适宜的防垢剂、缓冲剂、杀菌剂,并采取污水隔绝氧气的措施。
落地原油控制中国根据油田地层压力情况,分别采取下列措施:
(1)对有自喷能力的油井,使用不压井不放喷井口的装置,可在不放喷、不停产的条件下进行井下作业;
(2)对仍有一定自喷能力的抽油机井,用盐水压井,井筒内盐水顶替出来的原油应进入集输流程;
(3)对没有条件进入集输系统的边远井,可配备活动罐车,试油或作业时排出的原油直接进罐回收。
脱硫厂尾气处理为防止硫黄回收装置(脱硫厂)尾气中残余的含硫化合物污染环境,必须进行尾气处理。最终排放尾气要符合国家规定的排放标准(见天然气集气和处理)。
废弃泥浆处理泥浆化学处理剂价格昂贵,为降低成本,防止污染,可将废弃的深井泥浆和优质泥浆回收,经筛分、沉降处理,除去岩屑和砂粒,再投加化学处理剂,调整泥浆性能,再次供新井使用。
积极的防治污染措施主要是采用无污染和少污染的工艺,回收利用废水、废气、废渣中的有用物质,实行闭路循环,充分利用水资源。
