[拼音]:jinshu hongguan jianyan
[外文]:macroscopic structure inspection of metals
借助肉眼或低倍放大镜观察和判断金属组织缺陷的方法,常用的有酸蚀法、硫印法和断口法。检验用试样或直接在金属制件上进行,能在较大面积上检验金属质量。由于这种检验方法所用的设备及操作简单,冶金和机械制造工厂中广泛用作鉴定和判断金属材料质量以及生产工艺是否完善的常规检验手段(见光学金相显微术)。
酸蚀法
试样要具有代表性,依试验和标准的要求从最易出现缺陷处截取。按不同检验目的,检验面可以是锭、坯、材的横向截面或纵向截面,并可加工成圆饼形、纵向阶梯形和塔形等试样。试样切取加工时要确保检验面组织不受影响,光洁度不小于▽6,并保持清洁。
按酸蚀方法可分为热酸蚀法和冷酸蚀法,以热酸蚀法为主。但对较重、较大的试样或设备和技术条件不能做热酸蚀时也可用冷酸蚀法。
热酸蚀法多用于钢铁材料,常用的试剂为50%盐酸水溶液,加热温度70±5℃。浸蚀时间因金属成分、状态、试面光洁度、酸液实际浓度、酸液实际温度和试验要求而异,但均以金属组织能清晰地显现为准。酸蚀后取出试件,用弱碱性溶液中和处理,也可直接在热水中刷洗,除去试验面上腐蚀产物,吹干后观察评定。
冷酸蚀法在室温下进行,多用于有色金属。由于温度较低作用程度不如热酸蚀法强烈,酸蚀时间较长。冷酸蚀试剂种类很多,常用的见表1。酸蚀时大试样以擦拭为主,较小试样可浸入酸液中。酸蚀后用热水冲刷吹干。酸蚀法所用的试剂都有强的腐蚀性,操作时要防止环境污染,加强劳动保护。
试面分析
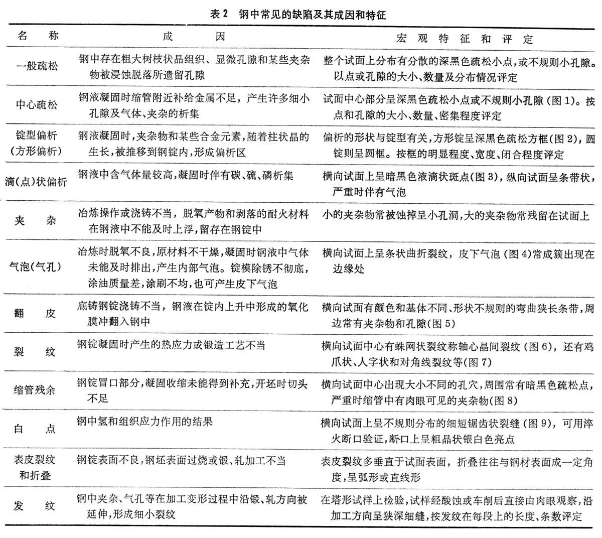
试样由于存在金属成分偏析、表面缺陷、夹杂物、气泡等而与酸蚀剂反应速度不同,发生选择性腐蚀,便会在试面上出现明显可见的浸蚀特征,作为评定的依据。在钢的检验中常见的缺陷见表2,可与相应的标准图片比较评定。
有色合金中常见的某些缺陷和钢类似,如疏松、气孔、夹杂等。还有一些特殊的缺陷,如铝合金的白斑、羽毛晶、粗晶环(图10)、粗晶、流线(图11)等。
>
硫印法
主要用以显示金属中硫化物分布的均匀性。常用于检验碳钢及低、中合金钢,不适用于含有特殊硫化物(不溶于硫酸)的高合金钢。试样的制备与酸蚀法同,试面光洁度愈高,效果愈好。
将涂有试剂的纸(通常是溴化银相纸)在2~5%硫酸水溶液中浸泡2分钟左右,然后将涂有试剂的一面紧贴在检验面上,使金属中硫化物与硫酸反应生成硫化氢,硫化氢与相纸上的银盐作用生成硫化银,反应式如下:
3~5分钟后揭下,以清水冲洗,进行定影、漂洗和上光,获得硫印照片。在相纸上出现的棕褐色斑点,即为金属中硫化物集聚处,依斑点的数量、大小、色泽深浅和分布均匀性等进行评定。
断口法
常规断口检验多用于锻、轧的结构钢、工具钢、弹簧钢等型材、棒材、板材和产品零件。断口法试样的截取和酸浸法低倍试样相同,也可用低倍试样兼做。通常以直径≤40mm作横向断口,以直径〉40mm作纵向断口。为便于折断,可在试样上开V形槽。试样按规定进行淬火、低温回火,然后用锤击断。用肉眼或低倍放大镜观察评定。此外,对早期失效的金属部件也常采用金属断口分析法,用高倍扫描电子显微镜进行观察研究。
一般断口的基体,按其断裂时塑性变形程度可分为纤维状、结晶状、瓷状断口三类,纤维状断口断前有塑性变形,结晶状断口不产生显著塑性变形,瓷状断口几乎没有塑性变形。常见的断口缺陷见表3。
金属宏观检验应和其他金属检验方法配合使用,将检验结果相互参照研究,才能得出正确结论。
