[拼音]:zhuanhuanqi
[外文]:convertor
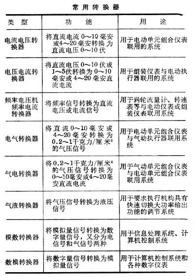
将一种信号转换成另一种信号的装置。信号是信息存在的形式或载体。在自动化仪表设备和自动控制系统中,常将一种信号转换成另一种与标准量或参考量比较后的信号,以便将两类仪表联接起来,因此,转换器常常是两个仪表(或装置)间的中间环节。例如,电气转换器便是将直流电流信号转换成气压信号,使电动仪表能与气动仪表联用,构成兼有电动仪表和气动仪表特点的自动控制系统。模数转换器将模拟量信号转换成二进制数字量信号,使各种检测仪表能与计算机相连,构成计算机自动控制系统。各种类型的转换器的出现,大大扩大了各类仪表(装置)的使用范围,使自动控制系统具有更多的灵活性和更广的适应性。转换器按转换的信号来区分,有多种类型(见表)。
各类转换器的基本作用是将信息转换成便于传输和处理的形式,要求转换过程中信息不发生畸变、失真、延迟等,因此对转换器的线性度、输入输出阻抗匹配和隔离等有一定要求:
(1)线性特性 要求转换器的输出信号Y 与输入信号X 之间具有良好的比例关系,即Y=KX+A,式中K、A为常数。转换器的线性误差(即转换精度)一般不得超过±(0.1~0.5)%。
(2)输入阻抗和输出阻抗 作为两个仪表或装置间中间环节的转换器,其输入阻抗和输出阻抗必须与输入端仪表和输出端仪表相匹配,才能获得高的转换精度。
(3)隔离特性 在一些应用场合对信号的传递和转换时,输入电路、输出电路与电源电路在直流电位上应彼此隔离,输入、输出电路的接地点应分开,以提高抗干扰能力。
由于半导体技术的发展,元器件集成度越来越高,多种功能都可集中于一块细小的芯片上,因此转换器也向高性能、小体积方向发展。80年代初已出现单片计算机,在一个集成电路芯片上,除微处理机外还有几路模数转换器和数模转换器,这种微型转换器已能与其他电路制成一体,不以单独元件出现,可供设计各种智能化仪表使用。
